全疆疫情高风险地区(新疆疫情高危地区)
新疆疫情是哪里
新疆的疫情是从2020年开始的 ,断断续续的零星出现。其中乌鲁木齐市经历了三次封城,第一次,2020年1月27日,解封 ,3月4日 。第二次,7月17日凌晨,解封9月2曰。

新疆疫情的主要发生地是在乌鲁木齐 ,在新疆的首府,首先是在乌鲁木齐市的天山区的中泉广场发生,确定的一个感染患者是一位24岁的女营业员。

根据新疆政府官方资料 ,疫情期间新疆总共封了三次,第一次是2020年春节前夕发生疫情。第二次是2020年7月中旬发生的 。第三次是2022年8月初。新疆维吾尔自治区,简称“新 ” ,首府乌鲁木齐市。地处中国西北,位于亚欧大陆腹地,面积1649万平方公里 ,是中国陆地面积最大的省级行政区 。

022年10月7日0时至24时,新疆巴州库尔勒市新增本土无症状感染者13例,均在高风险区域核酸检测时发现,已闭环转运至定点医疗机构隔离观察。关于网传各省援疆医疗团队齐聚天山南北的信息 ,部分自媒体称四川 、上海、陕西、吉林等地的医疗团队已陆续抵达支援,但官方媒体尚未正式报道此事。
新疆那些地区是高风险地区
〖壹〗、塔什库尔干县:位于帕米尔高原东部,平均海拔在3000米以上 ,若前往红其拉甫口岸,海拔更是攀升至4500米以上,常年积雪 。该地区氧气稀薄 ,容易引发高反,游客需根据自身情况谨慎前往。
〖贰〗 、新疆高反的地方有喀纳斯景区、天山天池、博格达峰 、纳木那尼峰、帕米尔高原等。喀纳斯景区:喀纳斯位于新疆阿尔泰山脉,是一个著名的自然风景区 。景区内的喀纳斯湖、月亮湾 、卧龙湾等景点吸引了大量游客。由于喀纳斯景区海拔较高 ,平均海拔在1300-1800米之间,一些游客可能会出现高原反应。
〖叁〗、国内禁入或高风险地区 四川瓦屋山迷魂凼:被称为中国百慕大,磁场混乱会导致指南针、手机等设备失灵 ,自明朝起就有人员进入后失联,近来已被封控,专业人员也不敢轻易涉足 。
〖肆〗 、尽管新疆大部分地区海拔不高,但仍存在一些高海拔地区。如昆仑山、天山山脉的部分区域 ,这些地区的海拔可能超过3000米,甚至达到4000米以上。帕米尔高原也是新疆的一个显著高海拔地区,其平均海拔在3000到4000米之间。
〖伍〗、手机卡常见的高风险(禁发)地区包括新疆 、西藏、云南、海南、广西防城港 、广东茂名、河南周口市、贵州以及北京等 ,这些地区可能因地理位置 、犯罪率或电信环境特殊性被设定为禁发区域 。

新疆是疫情高风险地区吗
〖壹〗、新疆地区属于低风险地区第什么是高中低风险区?高风险区域:是指该地区新冠病例有超过50例,并且〖Fourteen〗、天内是有聚集性疫情发生。中风险地区:14天内有新增加新冠确诊病例,合计新冠肺炎确诊病例没有超过50病例;累计确诊病例超过50例 ,14天之内并无出现聚集性疫情。
〖贰〗 、为了加强疫情防控的效果,根据我国疫情的实际情况,将全国各个地区的疫情实际情况进行分类 ,分成不同等级的风险地区 。从疫情的风险等级上来看,新疆地区的疫情较为严重,近来的疫情等级是新疆的绝大部分地区都是处于中低风险的地区。新疆的乌鲁木齐属于高风险地区。根据疫情传播的规律来看 ,一旦有人受到感染 。
〖叁〗、新疆是疫情高风险地区,新疆维吾尔自治区1007个。近来新疆总体还是高风险区。预计起码要到10月底或者11月初才能全面解封 。
新疆喀什中高风险区列表
喀什中高风险地区名单高危地区:喀什地区疏附县占敏乡、托克扎克镇 、乌库萨克镇、萨依巴格乡。中等风险区:疏附县其他乡镇。低风险区:喀什其他县市划为低风险 。喀什地区启动一级响应截至近来,新疆喀什地区累计报告无症状感染138例。
高风险地区:喀什地区疏附县站敏乡喀什地区疏附县托克扎克镇喀什地区疏附县吾库萨克镇喀什地区疏附县萨依巴格乡中风险地区:喀什地区疏附县其他乡镇低风险地区:喀什地区其他县市以上风险等级的划分是基于当前的疫情防控形势和核酸检测结果进行的动态调整。
喀什中高风险地区名单高风险地区:喀什地区疏附县站敏乡、托克扎克镇 、吾库萨克镇、萨依巴格乡中风险地区:疏附县其他乡镇低风险地区:喀什其他县市疫情风险等级定为低风险。喀什地区启动一级响应截至近来,新疆喀什共报告138例无症状感染者 。
截至8月30日13时 ,新疆(含兵团)高中风险区数量为276个高风险区、227个中风险区。高风险区:276个,涉及乌鲁木齐市、伊犁州 、塔城地区、吐鲁番市、哈密市 、巴州、喀什地区、阿克苏地区 、和田地区及新疆生产建设兵团多个师团。具体分布需借鉴详细汇总表,涵盖社区、街道、团场等区域 。
新疆4个高风险地区:喀什地区疏附县站敏乡 、托克扎克镇、吾库萨克镇、萨依巴格乡;1个中风险地区:喀什地区疏附县其他乡镇 为进一步做好重点地区重点人员入郑后的疫情防控工作 ,市疫情防控领导小组发布通知:新疆喀什返郑入郑做核酸检测的通知全文 郑州27家公立医院和4家第三方检测机构都可以做核酸检测。
新疆现在属于什么风险的地区?此地的学生还能出省上学吗?
〖壹〗 、新疆现在属于什么风险的地区?此地的学生还能出省上学吗 新疆疫情风险等级 为了加强疫情防控的效果,根据我国疫情的实际情况,将全国各个地区的疫情实际情况进行分类 ,分成不同等级的风险地区。从疫情的风险等级上来看,新疆地区的疫情较为严重,近来的疫情等级是新疆的绝大部分地区都是处于中低风险的地区 。
〖贰〗、出省没报备不可以上学。全国各所学校都会要求在开学前进行上报 ,每天都要及时更新健康状态,以便了解各师生的健康情况,可以更好的防控疫情。在学校开学之前 ,所有师生必须填写一份个人健康声明表,并将其提交给学校 。学校必须单独检查教师和学生的健康状况,以确定他们是否可以重返工作岗位或上课。
〖叁〗、最后呢,可能是一些小小的私心了 ,是每个人因人而异的。比如我打算跟比较好的朋友结伴去旅行,在她心目中的新疆足够神秘,加上最近灵感枯竭期盼能够找到新的创作灵感 。
〖肆〗、乌鲁木齐所属省份:新疆 ,且是新疆自治区的首府,自然风光优美。
新疆高中风险区是哪些
高风险区:276个,涉及乌鲁木齐市 、伊犁州、塔城地区、吐鲁番市 、哈密市、巴州、喀什地区 、阿克苏地区、和田地区及新疆生产建设兵团多个师团。具体分布需借鉴详细汇总表 ,涵盖社区、街道 、团场等区域。中风险区:227个,覆盖范围与高风险区重叠,但范围更广 ,包括周边相邻区域或防控压力次高的社区 。
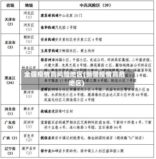
截至10月4日17时,新疆高中风险区共60个高风险区、45个中风险区。具体区域分布需借鉴以下汇总图获取详细信息:数据时效性:统计时间为10月4日17时,风险区可能随疫情动态调整 ,需以最新官方发布为准。信息来源:综合“国务院客户端”微信小程序及新疆检察政务融媒体中心公开内容 。
高风险区定义:通常指病例和无症状感染者居住地,以及活动频繁且疫情传播风险较高的工作地和活动地等区域。中风险区定义:指病例和无症状感染者停留和活动一定时间,且可能具有疫情传播风险的工作地和活动地等区域。风险区调整依据:根据疫情形势变化,通过流行病学调查、风险评估等综合判断动态调整 。
截至8月30日13时 ,新疆(含兵团)高中风险区数量为276个高风险区 、227个中风险区。由于详细风险区列表以图片形式呈现且内容较长,以下为关键信息说明:数据时效性:统计时间为8月30日13时,风险区划分可能随疫情动态调整 ,需以最新通报为准。
新疆地区属于低风险地区第什么是高中低风险区?高风险区域:是指该地区新冠病例有超过50例,并且〖Fourteen〗、天内是有聚集性疫情发生 。中风险地区:14天内有新增加新冠确诊病例,合计新冠肺炎确诊病例没有超过50病例;累计确诊病例超过50例 ,14天之内并无出现聚集性疫情。
新疆哈密现在能去,截止2022-08-10 16:34:02 最新数据显示,哈密地哈密地区近来没有低、中、高风险区域 ,都是常态化防控区。
发表评论