疫情地区开办培训班/疫情期间开培训班需要准备什么
阜南县人民医院举办第一医共体核酸采集人员资质认证培训班
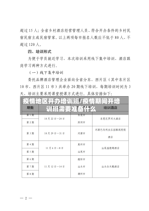
〖壹〗 、阜南县人民医院举办的第一医共体核酸采集人员资质认证培训班 ,通过多阶段培训与考核,提升了基层医务人员的核酸采集及防护能力,为疫情防控工作提供了有力保障 。培训背景与部署阜南县人民医院根据阜南县卫生健康委的工作部署,针对第一医共体成员单位的医务人员 ,开展了新冠肺炎核酸标本采集及个人防护资质认证培训及考核。

〖贰〗、阜南县人民医院通过乡村卫生人才培训,重点讲解了秋冬季呼吸道疾病的预防措施,包括个人卫生、环境管理、增强免疫力及减少接触传染源等方面。

〖叁〗 、阜南县人民医院荣获安徽省卫生健康委脑卒中防治工程委员会授予的省级“五星防治卒中中心 ”认证 ,以下为具体信息:授牌背景与意义 授牌仪式:2022年安徽省脑血管专科联盟委员会暨“防治卒中中心”授牌仪式在合肥举行,阜南县人民医院被正式授牌为“五星防治卒中中心”,医院党委副书记刘守山等代表参加仪式。
〖肆〗、阜南第三人民医院三年来坚持提供24小时核酸检测服务 ,以一盏微光温暖城市,守护群众健康 。团队构成与运行模式阜南县第三人民医院24小时便民核酸检测点自2020年11月运行以来,由16名平均年龄26岁的医护人员组成 ,其中男护士6人、女护士10人。
〖伍〗 、阜南县第三人民医院到县人武部开展了医疗健康义诊服务,旨在提高官兵健康知识水平,提升健康素养 ,助力部队战斗力建设。义诊团队构成:由院长姚晓梅带队,组织急诊科、康复科、心内科 、超声科、体检中心、预防保健科等多科室医务人员参与 。

唐山一女子开补习班致多名学生家长核酸阳性,如何评价该涉事人行为?_百...
唐山退休女教师李某在疫情防控期间,不顾疫情传播危险,私自开办补习班导致多名学生和家长确诊 ,该女子近来已经被刑拘,该女子的行为不仅缺乏作为普通公民的责任感 、也缺乏职业道德、更严重触犯了法律。
更重要的是,这一次 ,由于该女子开办了私人辅导班,却导致多名学生和家长被感染,其行为不仅违反了规定 ,还涉嫌了妨害传染病防治罪。近来,这名女子已被当地有关部门刑事拘留,警方以妨害传染病防治罪将其拘留 。此案仍在进一步受理中。
据了解唐山一女子并没有办学资格证 ,然后在家里开设辅导班导致多名学生和家长呈阳性,这件行为的事情会有很大的严重性,而且也触犯了法律。所以这位女子肯定要受到相应的处罚 ,本身疫情期间各个地区都禁忌办辅导班 。针对现在教育也严格要求,办辅导班会受到相应的处罚。
重庆迁安一女子非法开设辅导班,导致班上的多名学生被感染的阳性,这名女子将会面临被拘留的处罚 ,同时这名女子的行为还给当地的防疫工作,造成了非常麻烦的后果。
二,在家办补习班致多人阳性被刑拘 。咱们先不说她没有办学资格 ,就开设辅导班,要知道现在可是疫情期间,一定要按照防控的要求去办 ,绝对不能人员密集聚集。李女士绝对不会不清楚防疫的要求,可是还是心存侥幸,知法犯法 ,没想到,因为自愚昧的行为导致多名学生在参加检测的时候,检测报告都呈现阳性。
迁安一女子在家开辅导班致多名学生及家长阳性 ,警方对其采取了首先对阳性患者进行隔离治疗,其次是对女子的家中进行全方位的消毒,再者是对所有的密切接触者进行隔离观察,另外是对女子所任职的学校暂停上课进行全方位的消杀处理。需要从以下四方面来阐述分析警方对其采取了哪些具体的措施 。
疫情之下,线下教育培训机构的出路到底在哪里?
〖壹〗、偏远地区覆盖:课程吸引山区师生参与 ,证明AR教育在资源不均衡场景中的适用性,为后续商业化提供社会价值背书。结论庚子初年的疫情为AR教育市场提供历史性机遇,政策支持 、硬件成熟与教学需求共同推动技术落地。短期来看 ,AR教育将作为远程教学的重要补充工具,市场规模快速增长;长期需聚焦内容生态、教师培训与硬件普及,实现从“技术试点”到“教育刚需 ”的跨越 。
〖贰〗、同时 ,托管教育机构的税收贡献也大幅下降,对我国的财政收入和经济发展产生了一定程度的负面影响。此外,机构运营困难还可能导致拖欠员工工资、供应商款项等问题 ,进一步加剧了经济问题的复杂性。 纠纷问题 校外托管教育机构多采用预付费制,即学员或其家长需要提前支付学费 。
〖叁〗 、暑期缩减影响机构招生很多学生因疫情推迟了学习计划,开学后学校可能根据学生居家学习效果调整课程进度 ,是否占用暑假及周末时间补课的权限已放宽给各个地区。若学校缩短假期用于上课,会占据学生大量时间和精力,学生可能没有剩余时间到线下培训机构上课,这给苦苦挣扎的教培机构又一打击。
〖肆〗、不久之前 ,一则消息迅速引起了北京市辅导教育机构的震荡,在疫情防控形势愈发严峻的情况下,北京市再一次叫停了全市的线下培训机构 。那么线下培训机构的出路在哪里呢?线下培训是否真的进入寒冬了呢?在1月份北京市的教委发布了通知 ,暂时暂停全部的校外培训机构的线下课程以及集体活动。
〖伍〗、技术储备:提前布局线上平台,避免因突发情况导致教学中断。师资培训:提升教师线上教学能力,包括设备操作 、互动技巧等 。灵活调整:根据疫情形势动态切换教学模式 ,例如线下课转为线上直播,或采用“线下小班+线上辅导”混合模式。
武汉一场66人培训班,已有十多人确诊,该培训班负责人需要承担哪些责任...
中青报:培训班造就不出创新型人才 创新型人才培养成为热门话题。一些城市也推出了相关举措:一是对于超常儿童的早期培养;二是对于普通中学阶段采取实验班等特殊教育模式;三是探索高中阶段如何与大学、科研院所进行对接的培养模式。一些重点中学纷纷推出举措,开始进行早期超常儿童的培养 ,开设各类实验班等 。
人员分工:各班自行人员分配(包括后勤负责人、带队负责人 、游戏负责人、摄影负责人、安全员。
作为一名采购负责人,应具备哪些素质,越详细越好 ,谢了。 采购主管在任何一个公司都是令人艳羡的 、灸手可热的位置,坐在这个位置上相信周围的人都对你虎视眈眈,稍有差错将会被别人取而代之 。其实,只要你好好把握手中的权力并不断充实和提高某些必备的素质和能力 ,做一名优秀的采购主管并不难。
施工总承包单位法人应依法对所施工的工程安全生产工作全面负责,是安全生产第一责任人。严格按照国家规范施工,确保工程质量 ,确保安全生产 。
三)接受相关法规、安全知识、专业技术 、职业卫生防护和应急救援知识的培训,了解危险货物性质、 危害特征、 包装容器的使用特性和发生意外时的应急措施;(四)经考试合格,取得相应的从业资格证件。
河北一女子开补习班致多人阳性被刑拘,她需承担哪些责任?
〖壹〗、但是没想到在双减政策实施如此严格的情况下 ,这名李女士居然在这样的情况下还敢顶风作案,所以到时候肯定需要承担法律责任,如果因为开设补习班造成重大过失 ,致使多人感染,甚至出现生命危险的话,很可能就会面临着判刑。
〖贰〗 、她违反了三条法律规定 ,首先个人是不能私自开设补习班,其次,不应该在疫情期间聚集,最后就是因为自己的行为导致多人被感染 ,所以才会负法律责任 。一,河北女子私自在家办补习班。事情发生在河北唐山迁安市,当事人是一名已经退休的李女士。
〖叁〗、河北女子开补习班致多名学生家长核酸阳性 ,该女子的做法已经构成了妨害疫情防控罪,应该要承担相应的法律责任 。在疫情期间,这种私自开补习班造成疫情扩散的做法 ,实在是非常自私,该女子隐瞒开办补习班的情况,本来就是违法的 ,现在这位女子已经被刑事拘留,案件调查后,其还要承担应有的刑事处罚。
发表评论