疫情地区还能参加国考嘛(疫情影响还能去外省考试吗)
国考因疫情去不了考试地,怎么办?
〖壹〗、第一种:申请退费 。如果是因为疫情而管控或者封控 、隔离等不可抗力因素导致考生确实无法参加国考笔试的情况 ,那么根据所选考区的考试规定,如果发布了退费申请,靠什符合退费申请条件的 ,那么可以直接在规定的时间内提出退费申请的。

〖贰〗、可以申请退费。在辽宁人事考试网上有个因为疫情原因无法参加本次国家公务员笔试考试的考生申请退费的通知和通道 。如果考生确实因为疫情防控等不可抗力因素无法参加笔试考试的,可以按照通知中提高的证明材料,提交到相对应的系统中 ,按照规程进行审核,审核通过就可以完成退费申请了。
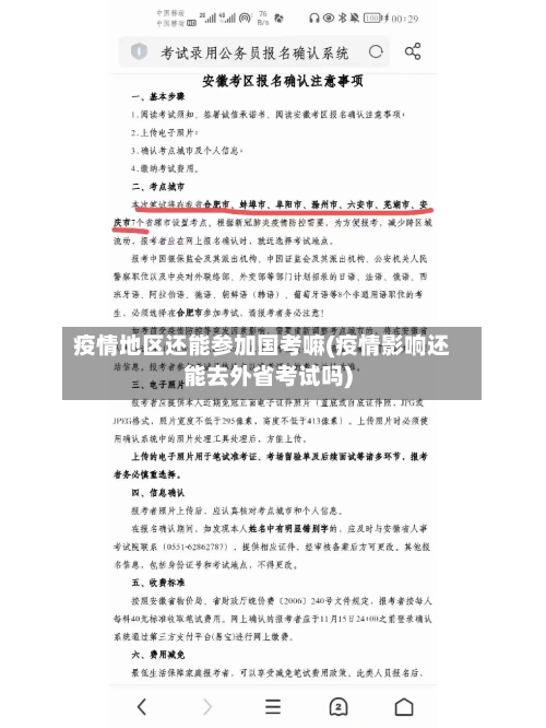
〖叁〗、考试地点选取的确定性:考试地点一经选取成功并提交,将无法再次进行修改。因此,考生在选取时应慎重考虑 ,确保所选地点符合自己的实际情况和需求 。疫情防控要求:为保证顺利借鉴,考生需密切关注进京要求,确保自己符合相关条件。考生应慎重选取考试地点 ,并确认符合当地疫情防控要求。
〖肆〗 、来自发生疫情地区需要完成隔离或管控的考生及高风险地区旅居史人员,建议不参加考试或提前抵达考点城市完成管控措施及核酸检测方可参加考试。
〖伍〗、联系当地考试机构 。疫情期间,如果不能参加考试的话 ,一定要联系当地的考试机构,他们一定会想办法帮你解决的,是需要去考试地隔离呢 ,还是考试延期,总会有解决办法的。
〖陆〗、因考点内疫情防控管理要求,社会车辆禁止进入考点。因防疫检测要求 ,考生务必至少在开考前1小时到达考点,验证入场 。逾期到场,耽误考试。根据疫情防控管理相关要求,考生不能提前进入考点熟悉情况 ,考生应提前了解考点入口位置和前往线路,考试当天提前到达考点,自觉配合完成检测流程后从规定通道行走。
郑州疫情能国考吗
〖壹〗 、郑州疫情能国考 ,中直机关及其直属机构2023年度考试录用公务员笔试将于12月3日、4日开考 。11月18日,记者从河南省人事考试中心获悉,我省发布了“河南考区借鉴考生疫情防控注意事项及温馨提示 ” ,提醒广大考生注意。
〖贰〗、国考郑州防疫要求如下:为保障广大报考者和考试工作人员健康安全,各地将根据疫情防控有关部署和要求,结合考试工作实际 ,采取切实、必要的防疫措施。请报考者及时关注疫情情况和考试防疫要求,按照规定进行有关考前准备,并配合做好考试现场疫情防控工作 ,以免影响正常参加考试 。
〖叁〗 、国考可以戴口罩,且部分情况下必须佩戴。具体要求如下:多数考区要求全程佩戴多数考区明确要求考生在考试期间全程佩戴口罩,仅在核验身份时短暂摘下。例如北京、河南、安徽等地规定,考生进出考点 、考场及考试期间均需佩戴医用外科口罩或更高防护级别(如N95)的口罩 。
〖肆〗、在管控区可以去国考面试。但是需要由社区出具证明并做好审核登记。疫情防控管控区是开展新型冠状病毒感染肺炎疫情防控工作进行的风险防控区域等级划分的一个划分等级。风险防控区域等级划分根据疫情发展情况适时调整 。主要是阳性个案的密接、次密接及共同暴露高风险人群的居住点 、工作点、活动点及周边区域。
〖伍〗、第一种:申请退费。如果是因为疫情而管控或者封控 、隔离等不可抗力因素导致考生确实无法参加国考笔试的情况 ,那么根据所选考区的考试规定,如果发布了退费申请,靠什符合退费申请条件的 ,那么可以直接在规定的时间内提出退费申请的 。
〖陆〗、国考有隔离考场。通过查询相关公开信息规定,为了疫情防范,做出以下措施:参与组考、监考环节的工作人员和考生 ,要提前14天每天进行体温测量和身体健康状况监测。根据教育主管部门进行专业评估是否具备参加考试和组织的条件 。考点入口处设体温检测点,对所有进入考点人员测量体温。

如果在管控区能去国考面试吗
〖壹〗 、在管控区可以去国考面试。但是需要由社区出具证明并做好审核登记 。疫情防控管控区是开展新型冠状病毒感染肺炎疫情防控工作进行的风险防控区域等级划分的一个划分等级。风险防控区域等级划分根据疫情发展情况适时调整。主要是阳性个案的密接、次密接及共同暴露高风险人群的居住点、工作点、活动点及周边区域 。
〖贰〗 、这种设计使考官无法提前知晓执考地点,进一步切断利益关联可能。封闭管理:考官在考试期间不得离开指定区域 ,房间内安装信号屏蔽器,阻断一切外部联系。有考官吐槽“吃完饭连院子都不让出”,彻底杜绝信息传递。
〖叁〗、考前10天申领“广西健康码” ,区外返邕来邕人员及区内有本土疫情县(市、区)7天内旅居史的人员,须持48小时内核酸检测阴性证明,提前48小时向南宁市居住地或酒店所在社区报备 。在抵邕后1两小时内向居住地或酒店所在社区报告,并配合健康管理。
发表评论