【广州天河高风险地区疫情,广州天河风险地区划分 最新】
广州市天河区疫情风险等级
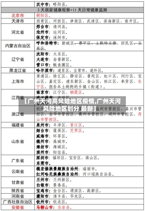
〖壹〗 、疫情危险等级划分为:高风险地区,一般是指累计新冠病例超过了50例 ,同时〖Fourteen〗、天内是有聚集性疫情发生;中风险区域,14天以内有新增新冠确诊病例,合计新冠肺炎确诊病例未超过50病例合计确诊的病例超过50例 ,14天之内未未发生聚集性疫情;低风险地区,没有确诊新冠肺炎病例,或连续14天都无新增加确诊新冠病例。

〖贰〗、天河现在是低分险等级 。通过查询相关公开信息:截至2022年11月9日 ,广州一共有42个高风险区 、78个中风险区还有27个低风险区。而广州市天河区属于低风险区,为常态化防控区域,这也说明了广州市天河区近来的疫情情况并不严重。
〖叁〗、图片说明:广州近三日新增感染病例数据趋势)解封区域及政策调整11月30日 ,广州市疫情防控新闻发布会宣布:解封区域:荔湾区、天河区部分区域 、白云区、花都区部分区域、番禺区 、从化区、增城区部分区域调整为低风险区 。
〖肆〗、截止2022年11月06日16时,天河暂无高中低风险地区,全域都是常态化防控区域。
广州天河区疫情风险等级
〖壹〗、疫情危险等级划分为:高风险地区,一般是指累计新冠病例超过了50例 ,同时〖Fourteen〗 、天内是有聚集性疫情发生;中风险区域,14天以内有新增新冠确诊病例,合计新冠肺炎确诊病例未超过50病例合计确诊的病例超过50例 ,14天之内未未发生聚集性疫情;低风险地区,没有确诊新冠肺炎病例,或连续14天都无新增加确诊新冠病例。
〖贰〗、天河现在是低分险等级 。通过查询相关公开信息:截至2022年11月9日 ,广州一共有42个高风险区、78个中风险区还有27个低风险区。而广州市天河区属于低风险区,为常态化防控区域,这也说明了广州市天河区近来的疫情情况并不严重。
〖叁〗 、图片说明:广州近三日新增感染病例数据趋势)解封区域及政策调整11月30日 ,广州市疫情防控新闻发布会宣布:解封区域:荔湾区、天河区部分区域、白云区 、花都区部分区域、番禺区、从化区 、增城区部分区域调整为低风险区 。
〖肆〗、低风险地区。根据广州天河疫情防控报告显示,该地区无新增病例,处于常态化管控状态 ,划分为低风险地区。各市场可以开门了,恢复正常通行,出示48小时核酸检测报告即可。
今天广州天河东站停运吗
停运 。通过查询广州疫情资料显示:截止到2022年10月25日,广州新增22例无症状感染者 ,已累计感染人数是1389人,属于中高风险地区,该地的天河东站停运。广州 ,广东省辖地级市,简称“穗”,别称羊城、花城 ,地处广东省的中南部,珠江三角洲的北缘。
没有 。通过查询广州天河东站发布的公告了解到:截止于2023年3月21日,广州天河东站在运营中。天河东站(Tianhedong Railway Station) ,位于中国广东省广州市天河区,是中国铁路广州局集团有限公司管辖的客货共用车站,途经该车站的是穗深城际铁路和广深铁路(广九铁路)。
广州天河东站没有停运 。天河东站其实包含了广州火车东站和天河客运站 ,最初主要是指火车东站,上世纪八九十年代广州市开始高速发展,让当时的广州火车北站不堪重负,因为南下的人实在太多了 ,在此基础上增加建设了广州东站来分流,亦就是天河东站,那么有火车站就必须配套客运站 ,所以统称天河东站。

发表评论