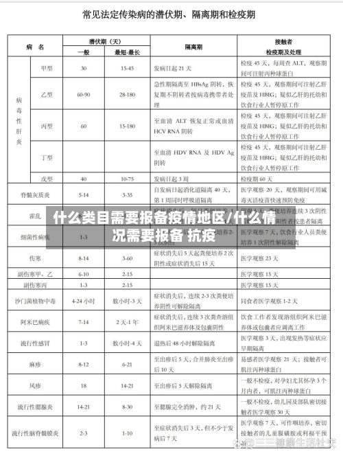
什么类目需要报备疫情地区/什么情况需要报备 抗疫
哪些地方回来要报备
临沂费县北站:2021年12月30日至2022年1月12日有临沂费县北站旅居史的人员 ,需尽快向所在社区(村居)报备。天津市:2021年12月25日以来有天津市旅居史的人员,需立即向所在社区(村)、单位 、酒店报备,并配合做好核酸检测、医学观察或健康监测等疫情防控措施 。

报备方式:需提前向居住地所在社区(村)、单位或宾馆酒店进行报备。实例:如章贡区就发布了关于重点地区来(返)区人员报备的通告 ,要求相关人员提前报备。外籍华人或长期居住在海外的中国公民回国:报备对象:外籍华人或长期居住在海外的中国公民 。报备方式:在某些情况下可能需要向当地派出所或社区进行报备。

所有来(返)京人员都需要报备。具体报备规定及管控措施如下:报备要求:抵京前或抵京后1两小时内,利用“京心相助 ”小程序向所在社区(酒店 、单位、村)等报备 。核酸检测要求:抵京24小时后、7两小时内开展1次核酸检测。提倡单位要求职工返岗前48小时内加做1次核酸,检测阴性结果未出之前采取居家办公。

中国公民从国外回国 ,一般情况下不需要特意去地方派出所报备,特定情况除外;外籍人士回国探亲且不住宾馆,需在规定时间内向居住地公安机关办理登记 。中国公民回国报备情况对于中国公民而言 ,在常规的回国行程中,并没有强制要求必须前往当地派出所进行报备。
在中国住宿都应该到住宿地的公安报备。如果是在国内有房子的外籍人士,只要在该次访华途中会回这个房子住宿,就需要前往公安报备。例如 ,有案例中母女三人已入外籍,回国住宿一定需要报备,即使出去旅游住酒店 ,当地住宿报备由酒店负责,但依然要在老家住宿报备,两类报备并不一样 ,在家报备为暂居证 。
现在去外地需要报备吗
去外地一般不需要去当地派出所报备。在我国,公民享有自由出行的权利,去外地旅游或迁徙并不属于需要向派出所报备的事项。不过 ,存在以下特殊情况可能需要登记或报备:租房居住:根据《中华人民共和国治安管理处罚法》第五十七条的规定,房屋出租人必须依法登记备案承租人的姓名 、身份证件种类和号码 。
现在去外地是否需要报备,要根据具体情况判断。一般情况下 ,低风险地区人员跨省或跨市出行,无需向当地政府报备,但建议提前了解目的地的防疫政策、交通要求等。
现在去外地是否需要报备,主要取决于目的地的具体防疫政策以及个人的具体情况 ,正常情况下国内跨省市流动通常不需要特别报备,但在特殊时期或特定条件下可能需要 。特殊时期高风险地区人员在特殊时期,如疫情期间 ,各地会根据疫情形势制定防控政策。对于来自或途经高风险地区的人员,目的地通常会要求提前报备。

涉疫地区来邢人员自行报备指南邢台疫情报备
包括到达市、区,到达街道 ,到达社区,门牌号 。风险类别 、具体风险情况说明。来自涉疫省、市、区,到达/预计到达本地时间 ,入冀乘坐交通工具。最近一次核酸检测时间 。同行人员数量等。报备结果群众自报信息推送至各地乡镇,由乡镇分配至居住地所属村,村医接收群众自报信息 ,按排查工作规范,立即主动联系自报群众,做出风险判定和处置。
省防疫办将根据我省疫情防控需要,适时调整须主动报告的人员范围。群众可采取健康码填报、电话报告 、到村委会和单位现场登记等多种方式 ,主动报备涉疫风险,配合落实防疫措施 。积极配合莫侥幸,隐瞒不报要担责。
重点地区报备规定有疫情发生地旅居史的来返冀人员 ,主动向所在社区、工作单位或所住酒店报备。
返深的六类人群需要如何进行社区报备?
〖壹〗、需要向社区报备的六类人群:入境抵社区人员,包括所有由市口岸入境的抵社区人员;在其他城市入境未满21天的新来(返)社区人员 。确诊病例(无症状感染者或疑似病例)的密切接触者或者密切接触者的密切接触者。经由境内疫情中高风险地区来(返)社区人员。有中高风险地区旅居史人员 。
〖贰〗 、022年春节过后返回深圳需要报备,报备流程如下:第一步:进入“深 i 您-自主申报平台”方式1:通过“i深圳”公众号菜单栏“疫情防控-健康码 ”进入“深i您”小程序。方式2:扫描葵花码或在微信搜索“深i您-自主申报”直接进入。
〖叁〗、湖北返深人员不必强制报备 ,但需注意健康证明 。根据《湖北返深人员通知》的规定,除湖北省等疫情高发地区外,其他地区来粤人员进入广东省、省内出行住宿 、复学复工复产等日常活动无需提供输出地疫情相关的健康证明资料。
〖肆〗、报备要求:上述时间段内进入上海迪士尼乐园和迪士尼小镇的来(返)深人员 ,应主动向所在社区、单位或酒店报告相关情况。防控措施:隔离与健康监测:需进行7天居家隔离+7天居家健康监测 。核酸检测:分别于第14天进行4次核酸检测。
〖伍〗 、022年五一外地去深圳需要提前申报,且须在抵深前24小时内通过“深i您 ”进行申报,同时抵深后需主动向所在社区、单位、酒店报备。具体报备流程如下:第一步:进入“深 i 您-自主申报平台”通过“i深圳”公众号菜单栏“疫情防控-健康码 ”进入“深i您”小程序。
〖陆〗 、报备要求:抵达宝安后 ,需第一时间向居住地社区、工作单位或所住酒店主动报备,并配合落实核酸检测、隔离观察等防疫措施 。健康监测与防护 自我健康监测:返深后需进行14天自我健康监测,期间尽量避免前往人员密集场所、参加聚集性活动或乘坐公共交通工具。
从外地回天津需要报备吗
〖壹〗 、从外地回天津需要报备。根据天津市疫情防控指挥部统一要求,凡外地来(返)津人员 ,无论来自低风险地区还是其他地区,都应主动向居住地所在社区(村)进行信息报备 。具体说明如下:报备的必要性天津市明确要求外地来(返)津人员主动报备,旨在强化疫情防控管理 ,及时掌握人员流动信息,降低疫情传播风险。
〖贰〗、不可以。根据天津市疫情防控指挥部统一要求,来返津人员需严格遵守以下规定:必须履行报备义务抵津后需立即向所在地街道(社区)报备 ,这是法定要求 。报备可通过线上渠道(如官方指定平台)或电话联系社区完成,具体操作指南和各区报备电话可通过官方渠道查询。
〖叁〗、如果外地车辆只是短期去天津,按上述要求操作即可 ,无需专门报备。若要长期在天津行驶,可能还需办理相关的车辆登记或备案手续 。建议在进入天津前,通过天津交警等官方渠道 ,详细查询具体的交通管理规定和要求,以确保合法合规出行。若违反规定,可能会面临罚款 、扣分等处罚。
〖肆〗、春节回天津是否需要和居委会报备,需根据出发地是否为天津市以外地区来判断:若从天津市以外地区返回 ,需提前向所在村、社区报备;若从天津市内其他区返回,则无需报备 。
〖伍〗 、确保大数据行程卡正常:行程卡需显示未到过中高风险地区,且体温正常 ,同时需佩戴口罩。主动向社区或工作单位报备:若从涉及疫情的地区返回天津,需主动向所在社区或工作单位报备。
发表评论