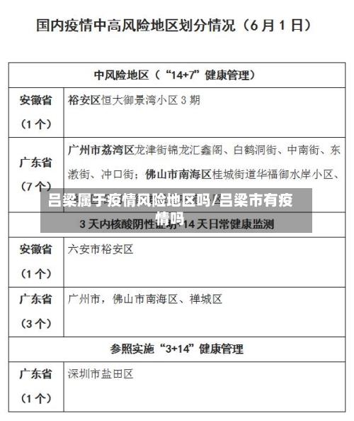
吕梁属于疫情风险地区吗/吕梁市有疫情吗
吕梁是低风险地区吗
〖壹〗、吕梁是低风险地区。低风险地区跨省,在持有7日内有效的核算检测证明的情况下,不需要隔离。返乡人员需持7天内有效新冠病毒核酸检测阴性结果返乡 ,返乡后实行14天居家健康监测,期间不聚集 、不流动,每7天开展一次核酸检测 。低风险地区 ,即以县市区为单位,无确诊病例或连续14天无新增确诊病例的地区。

〖贰〗、吕梁兴县是低风险地区。通过查询官方资料显示:吕梁兴县截止2022年11月23日12时,兴县暂无高中风险地区 ,全域都是常态化防控区域,属于低风险地区 。

〖叁〗、解封了。通过查询吕梁市疫情防控显示,截止于2022年12月16日 ,吕梁市为低风险地区,离石区通达大厦归属吕梁市管辖,因此解封了。离石区隶属于山西省吕梁市 ,地处山西省西部,吕梁山脉中段西侧 。


山东省低风险区夸省去山西省吕梁市可以下高速吗?
当然是可以的。如果你是低风险地区,从山东省出发到山西省吕梁市可以直接下高速,只要检查一下你的健康码是绿色的就可以了 ,也不用进行核算检测。
题主是否想询问“2022年11月4日泰安地区去山西三交镇可以下高速么”?可以 。
通了。截止2022年10月26日08时,临县暂无高中低风险地区,全域都是常态化防控区域 ,所以太原回临县高速可以通车。临县,位于黄河中游晋西黄土高原吕梁山西侧,隶属于山西省吕梁市 ,东屏吕梁山连接方山,西临黄河与陕西佳县 、吴堡县隔河相望,北靠兴县 ,南接离石、柳林区 。
省外低风险地区扫山西场所码(卡口码)为绿码,并提供48小时核酸检测阴性证明,在高速口再做一次核酸检测 ,扫吕梁市外来返乡人员登记管理系统二维码,录入相关信息后,由卡口负责人第一时间联系乡镇长点对点送到居所,纳入村、社区管控。
没有。太原 ,山西省省会,简称“并 ”,别称并州 ,古称晋阳,也称龙城,是中国优秀旅游城市 、国家历史文化名城、国家园林城市。通过查询相关资料显示:截止2022年10月15日 ,该地区新增本土无症状3例,属于低风险地区,从此地区回孝义的高速正在正常通行 ,没有封闭 。
截至12月14日17时)全国现有1640个高风险地区,涉及22个省(自治区、直辖市)和新疆生产建设兵团 、82个设区市(区);188个低风险地区,涉及22个省(自治区、直辖市)和新疆生产建设兵团、81个设区市(区)。
吕梁现在有疫情吗
〖壹〗 、吕梁。通过查询相关信息显示山西疫情疾控中心222年12月15日发布的最新公告中显示吕梁疫情全面清零是山西唯一没有疫情的城市 。山西 ,中华人民共和国省级行政区,省会太原,位于中国华北,东与河北为邻 ,西与陕西相望,南与河南接壤,北与内蒙古毗连。
〖贰〗、有。通过查询吕梁疫情防控显示 ,截止到2022年11月6日,有新增本土无症状1例 。吕梁2022年11月6日有疫情,属于中高风险地区。吕梁市位于山西省中部西侧 ,因吕梁山脉由北向南纵贯全境而得名。西隔黄河同陕西榆林相望,东北与省会太原相连,东部、东南部分别和晋中、临汾接壤 。
〖叁〗 、没有。通过查询吕梁市防疫部资料显示 ,新冠肺炎初筛阳性史某某于6月19日乘坐K1806次列车11号车厢(上海南到银川),6月20日13:58途经吕梁站。有4名同车厢密接人员,经隔离观察后 ,没有确诊,多次核酸结果均为阴性 。
〖肆〗、因为疫情,吕梁市全市有高风险小区十个,中风险区十五个 ,低风险区二十个。为了人民的生命财产安全,暂时封城。
低风险地区是涉疫区吗
〖壹〗、低风险属于涉疫地区,疫情低风险地区是指:省内部分市有疫情 ,除有疫情的市外其他市就属于疫情低风险地区。高风险地区:一般是指累计新冠病例超过了50例,同时〖Fourteen〗 、天内是有聚集性疫情发生 。中风险区域:14天以内有新增新冠确诊病例,合计新冠肺炎确诊病例未超过50病例;共合计确诊的病例超过50例 ,14天之内未未发生聚集性疫情。
〖贰〗、无风险地区和低风险地区区别在于含义不同和风险程度不同,无风险地区意思就是没有危险地区,低风险区是当地无确诊病例 ,或连续14天无新增确诊病例。低风险地区不代表没有风险,有些地区刚刚从高危和中危疫情的减少(调整)中走出来 。
〖叁〗、同一个市但不是风险区算是中高风险地区所在市的低风险区域。风险地区一般是按照疫情严重程度,以县级为单位划分出来的地区 ,一般可以将其分为低风险地区 、中风险地区以及高风险地区三类。如果是与中、高风险地区同市但是不同区的话,那么只能算是算是中高风险地区所在市的低风险区域 。
〖肆〗、《新型冠状病毒肺炎防控方案(第九版》对中高风险地区和低风险地区重新进行了划分,近来已无涉疫区的概念。低风险地区为中 、高风险所在县(市、区、旗)的其他地区,来琼无需隔离。
〖伍〗 、国内低风险地区流动近来 ,国内大部分省份已取消常态化核酸检测要求,低风险地区人员跨省流动通常无需提供核酸阴性证明,仅需查验健康码绿码即可通行(如云南、海南等非涉疫区政策) 。此类政策适用于日常出行、旅游等场景 ,但需确保出发地和目的地均为低风险区域。
〖陆〗、即以县市区为单位,无确诊病例或连续14天无新增确诊病例为低风险地区。14天内有新增确诊病例,累计确诊病例不超过50例 ,或累计确诊病例超过50例,14天内未发生聚集性疫情为中风险地区 。累计病例超过50例,14天内有聚集性疫情发生为高风险地区。
发表评论