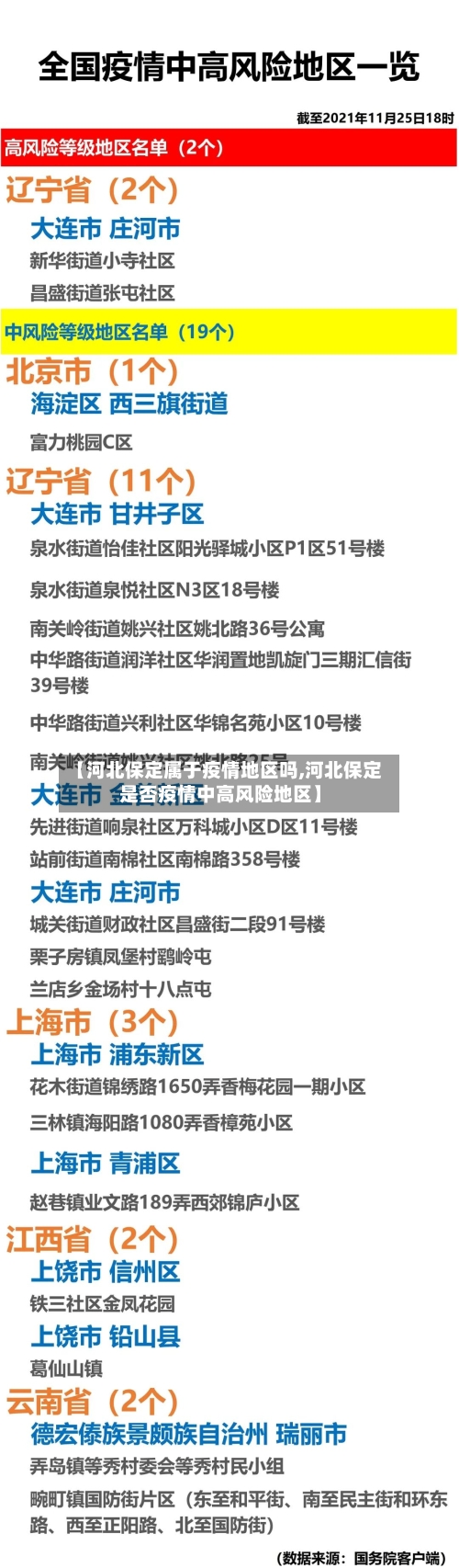
【河北保定属于疫情地区吗,河北保定是否疫情中高风险地区】
保定,全国第一个恢复的城市!
保定是全国第一个从疫情冲击中恢复日常生活的城市。具体情况如下:承受感染高峰时间早:河北保定是中国最早承受感染高峰的城市,比最先开放的广州都早 。按照大数据专家的推算和预测 ,保定的第一波疫情高峰在12月10日,感染的进度条已走完100%,超过54%的人已经“阳过” ,成为“阳康 ”。

全国第一个恢复的省是河北保定。通过查询相关公开信息,截止2023年1月1日,顶住疫情冲击三周后 ,全国第一个恢复的城市来了 。河北保定,中国最早承受感染高峰的城市,比最先开放的广州都早 ,却成了最先恢复日常生活的城市。2019年,因为湖北武汉的疫情爆发,新冠疫情引起大家重视。

河北保定 。创造了疫情放开后的第一个奇迹。超过了医疗条件最发达的北京,上海 ,广州,武汉等等三甲医院数量比较多的那些城市,河北保定率先成为了中国第一个恢复的城市。

阳过的保定 ,商场出入自由,酒店营业正常,各行各业秩序正常 ,一切恢复如初,保定已然成为全国第一座恢复正常的城市 。一座城,一条心 ,闯出了一片天地,创造了一个奇迹。保定已经开始邀请大企业,谋划大项目 ,共振城市经济 、文化的复苏与繁荣发展。上面就是关于阳过的保定这座城市的情况,希望对你有帮助。
国共内战时期,解放军第一个攻取的大城市是哈尔滨市,哈尔滨市是中国共产党第一个解放的城市 ,东北率先被解放 。解放战争时期,哈尔滨作为全国解放最早的大城市,是中共中央东北局、东北民主联军总部和东北行政委员会的所在地 ,是我党在东北的政治、军事 、经济和文化中心。
2月21号从保定坐火车到湖北需要什么证明吗?
二月二十一号从保定坐火车到湖北,需要提供本人健康码和七日内核酸检测呈阴性的证明。
月7日以后乘坐列车在低风险地区无需核酸检测报告 。但是中高风险地区,北京、石家庄、保定 、沈阳、大连、绥化等地应当服从当地防疫需要核酸检测报告并提前向到达地街道 、社区报告。
选取沈阳中转 ,历时最少,后半程车也多,不过前半程只有一个车D192 ,保定11:58开,到达沈阳是18:48,二等座214元 ,然后后半程的车就很多了,可以选取沈阳北也可以直接在沈阳站乘坐,硬座是13元,历时1个小时左右。
保定是哪个省的疫情怎样
保定是全国第一个从疫情冲击中恢复日常生活的城市 。具体情况如下:承受感染高峰时间早:河北保定是中国最早承受感染高峰的城市 ,比最先开放的广州都早。按照大数据专家的推算和预测,保定的第一波疫情高峰在12月10日,感染的进度条已走完100% ,超过54%的人已经“阳过”,成为“阳康”。
020年1月26日 。根据保定市疫情工作报告了解到,在2020年1月26日第一次封城。疫情防控工作形势严峻 ,居民出行应做好防护措施,减少人员聚集。
保定疫情情况是部分市民感染,但并非网上夸张说法 ,其热度高在于直观展现了“放开 ”后生活变化,提醒普通人做好准备 。 具体如下:保定疫情实际情况防控情况:自12月起,保定全域实行常态化防控 ,因不做核酸,新增数据未显露。

河北保定属于什么风险地区
022年1月24日河北保定安新县仍属于低风险地区,但存在本土确诊病例,出行受管控。 以下是当天疫情相关情况:本土确诊病例详情病例一:张某某 ,男,50岁,北京返乡人员。1月20日4时30分从北京出发 ,6时20分到达高碑店首衡冷链物流园区装卸货物;21日4时7分先后到廊坊文安县和永清县装卸货物 。
河北省保定市属于低风险地区,而且,这里生产的卫生纸属于一般生活用品 ,是没有任何问题的。
从行政区划上,定州属于保定市,因此大数据抓取会显示保定为中风险或者高风险地区。他表示 ,近来除定州外,保定市其他地区均为低风险地区 。行程码保定市后标记星号,并进一步说明“保定存在中风险或高风险地区 ,并不表示用户实际到访过这些中高风险地区”,这也是方便为市民进行解释。
截止到2022年5月5日,河北省保定市属于低风险地区。低风险地区指的是累计无确诊新冠肺炎病例,或连续14天没有增加确诊新冠肺炎病例 。保定 ,古称上谷、保州、保府,因城池似靴,又名靴城 ,位于河北省中心地带、太行山东麓,是京津冀地区中心城市,中国(河北)自由贸易试验区组成部分。
保定属于什么风险等级?
022年1月24日河北保定安新县仍属于低风险地区 ,但存在本土确诊病例,出行受管控。 以下是当天疫情相关情况:本土确诊病例详情病例一:张某某,男 ,50岁,北京返乡人员 。1月20日4时30分从北京出发,6时20分到达高碑店首衡冷链物流园区装卸货物;21日4时7分先后到廊坊文安县和永清县装卸货物。
从行政区划上 ,定州属于保定市,因此大数据抓取会显示保定为中风险或者高风险地区。他表示,近来除定州外,保定市其他地区均为低风险地区 。行程码保定市后标记星号 ,并进一步说明“保定存在中风险或高风险地区,并不表示用户实际到访过这些中高风险地区”,这也是方便为市民进行解释。
中高风险地区人员来返厦规定:保定疫情中高风险地区人员应暂缓来(返)厦 ,待所在地区风险等级降至低风险后方可来(返)厦。对所有来自或途经国内疫情中高风险地区的来(返)厦人员,一律实施14天集中或居家医学观察,按厦门市规定实行新冠病毒核酸检测。
截止到2021年5月21日下午15时 ,河北省保定市全市属于新冠病毒疫情的低风险区域 。依据中央人民政府官方网站发布的全国中高风险等级名单可知,当前日期的新冠病毒中高风险区域不包含河北省保定市。
保定火车站属于低风险等级。通过查询相关公开信息显示,截止于2022年10月10日 ,河北省保定市连续5天无新增病例,保定站 、保定东站、徐水站、高碑店站 、涿州东站、高碑店东站等个火车站均属于低风险地区 。
低风险。保定东站,位于中国河北省保定市 ,是中国铁路北京局集团有限公司管辖的铁路车站,是京广高速铁路上的车站。截止2022年10月4日保定东站是低风险等级 。是国务院批复确定的京津冀地区中心城市之一。
发表评论