【疫情中高分县地区,2021年疫情高中风险地区有哪些?】
全国中高风险地区名单一览表最新(截至12月21日)
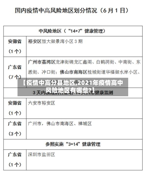
截至12月19日 ,全国共有16个县(镇 、街道、区)被划分为中风险地区 。具体包括北京市朝阳区的汉庭酒店大山子店及其底商,辽宁大连金普新区的先进街道金润小区B区,新疆吐鲁番市高昌区的红盾小区 ,黑龙江牡丹江市的多个小区和社区,内蒙古呼伦贝尔市的多个街道办事处,以及四川成都市的多个社区和村庄。

截至近来,国内共有2个高风险地区 ,76个中风险地区,主要分布在陕西省、河南省 、浙江省等地,以下为详细信息(数据不包括港澳台地区):高风险地区:具体地区名单会随疫情形势动态调整 ,可通过权威渠道实时查询。

近来中高风险区域有哪些 截至12月19日,新冠肺炎疫情预防控制部在相关地区的总部宣布,全国有16个县(镇、街道、区)为中危区 。调高地区:12月19日 ,北京市朝阳区汉庭酒店大山子店(包括底商)划定为中风险地区。

疫情低中高风险地区怎么划分
低中高风险地区的划分主要依据疫情的严重程度、传播风险以及防控需求,具体划分标准通常由国家或地方卫生健康部门根据疫情形势动态调整,一般可通过微信“城市服务”中的“中高风险地区查询 ”功能查看实时信息。
疫情风险区的划分主要依据病例数量 、传播风险、区域特征及防控需求 ,通常分为高、中 、低风险区,具体标准及查看方式如下:划分标准高风险区:病例数较多,且存在明显社区传播风险(如聚集性疫情)。通常以小区、村组或楼栋为单位划定 ,实行“足不出户、上门服务”的封控措施 。
划分基本单位:一般以县区 、街道、乡镇、社区等为基本单位进行分区分级。通过这种相对集中的区域划分,能够更精准地掌握当地疫情的实际情况,包括感染人数 、传播范围等关键信息,为后续的风险等级判定提供基础数据。划分考虑因素:综合考虑发病时间和疫情情况等因素 。

什么是高风险地区,中风险地区,低风险地区?
〖壹〗、高风险区:高风险区是指存在较高风险和不确定性的地区。这些地区可能面临严重的安全问题、不稳定 、自然灾害频发等风险因素。在高风险区旅行或居住需要格外谨慎 ,并采取相应的安全措施 。 中风险区:中风险区是指存在一定风险和不确定性的地区。这些地区可能存在一些安全隐患或经济环境相对不稳定,但整体风险水平相对较低。
〖贰〗、法律分析:风险区等级的划分:高风险地区:一般是指累计新冠病例超过了50例,同时〖Fourteen〗、天内是有聚集性疫情发生 。中风险区域:14天以内有新增新冠确诊病例 ,合计新冠肺炎确诊病例未超过50病例;共合计确诊的病例超过50例,14天之内未未发生聚集性疫情。
〖叁〗、高风险地区界定:累计病例数超过50例,且14天内有聚集性疫情发生。中风险地区标准:14天内新增确诊病例 ,累计不超过50例,或累计超过50例但14天内无聚集性疫情 。低风险地区特征:无确诊病例或连续14天无新增病例。
〖肆〗 、高风险地区是指本行政区域内累计确诊病例超过50例,14天内有聚集性疫情发生。中风险地区:是指本行政区域内14天内有新增确诊病例 ,累计确诊病例不超过50例;或累计确诊病例超过50例,14天内未发生聚集性疫情。低风险地区:指本行政区域内无确诊病例,或连续14天无新增确诊病例 。
发表评论