【沙河疫情风险地区划分,沙河疫情风险地区划分图】
贵州是新冠高风险区吗
贵州并非整体为新冠高风险区 ,其内部不同地区存在不同风险等级划分,具体需以官方最新通报为准 。以下为详细说明:贵州省内高风险地区分布截至2022年11月29日,贵州省内部分地区被划定为高风险区 ,包括毕节市织金县 、遵义市(桐梓县、红花岗区)、贵阳市(云岩区 、开阳县)等。

高风险区:花果园10个区域划定为高风险区,实施“足不出户、上门服务 ”管控措施。中风险区:花果园4个区域、花溪区石板镇5个区域划定为中风险区,实行“人不出区 、错峰取物”管理 。封控区域:云岩区甜蜜小镇因报告4例初筛阳性病例被紧急封控 ,该区域人员密度大、流动频繁,防控压力高。

关注“贵州省人民政府网”新冠疫情防控专栏和“健康贵州 ”“贵州疾控”等微信公众号,及时了解省内疫情防控措施。如非必要 ,建议不要前往中高风险地区及所在市、县,如一定要前往,建议提前了解到达目的地防控措施要求 。
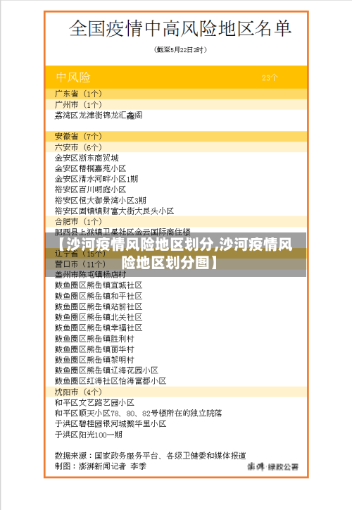
无症状感染者:全省现有无症状感染者36例,分布为毕节市33例 ,贵阳市2例,六盘水市1例。全国风险区情况:截至2022年10月28日24时,全国现有2432个高风险区 ,1640个中风险区,281个低风险区。具体名单可通过“国务院客户端”APP查询 。
大连沙可口疫情为什么不封闭管理
不是风险地区。沙河口区,隶属于辽宁省大连市 ,位于大连市中部,沙河口区之名始于近代,明代这里为沙河的河口 ,故得名沙河口。截止2022年9月30号,最新数据显示,大连沙河口地区没有低 、中、高风险区域 ,都是常态化防控区。因为不是风险地区就没有进行封闭式管理了 。
地址:大连市沙可口区长兴街100号。虽然位于沙河口区,但距离开发区不远,是购买海鲜的一个好选取。富哥干海鲜批发:地址:大连市金州区辽河中路邮电大厦对面 。这家位于金州区,相对更接近开发区 ,提供干海鲜批发服务。
沙果树立秋至立冬期主要是果实发育及充分成熟采收期,也是沙果树营养物质积累和花芽分化的关键期。这个时期加强管理可增加当年产量,促进花芽分化 ,提高果树的抗寒能力 。巧追肥:对晚熟品种追一次速效性磷钾肥,每株大树1~5公斤,以提高产量和为明年花芽分化奠定基础。时间在8月中下旬进行。
昌平区沙河镇属于什么风险等级?
〖壹〗、是的 ,沙河湿地也面临着类似南苑大泡子的威胁,主要问题集中在公园建设在即但环评存在明显缺陷,可能导致生物多样性遭到破坏 。
〖贰〗、可以离开昌平。昌平区现在没有确诊病例 ,属于低风险地区,可以出行。今年春节,国家提倡 ,非必要不出行,就地过年,减少流动,确保大家安全过年 。北京近来有两个中风险地区 ,如果没有特殊情况,比较好呆在昌平区内,避免去往丰台区 ,房山区和海淀区。
〖叁〗 、范围:昌平区北七家镇、沙河镇其他区域(未被划定为封控区、管控区的部分)。管理措施:强化社会面管控,严格限制人员聚集规模,减少非必要活动。防范区人员原则上非必要不离开 ,确需外出的需严格遵守相关规定 。解除标准:当县(区)内封控区 、管控区全部解封解控后,防范区同步解除管理。
现在还能去沙河憨山嘛
〖壹〗、开放时间:沙河憨山风景区每天的开放时间为早上7点至晚上8点。门票信息:进入沙河憨山风景区需要购买门票,票价为每人50元 。对于身高2米以下的儿童及65周岁以上的老人 ,门票可以享受半价优惠。
〖贰〗、能去。根据疫情查询,截止到2022年10月7日,沙河憨山地区属于低风险地区 ,能去,前往需持有48小时核酸检测证明,配戴好口罩,严格遵守疫情防控标准 。
〖叁〗 、有的 ,春节、元宵节将至,为了给全县人民和广大游客营造一个文明祥和、热烈喜庆的节日气氛,让冬日的“憨山景区热起来 ” ,繁峙县憨山文化旅游开发有限公司在憨山景区举办“龙耀中华·不夜憨山”新春灯会。繁峙县憨山景区介绍 繁峙县憨山文化旅游景区在山西省忻州市砂河镇北部,是中国佛教名山五台山的后花园。
〖肆〗 、总的来说,砂河镇憨山景区是一个非常值得一去的景点 ,不仅可以欣赏美丽的自然风光,还可以了解当地的文化和历史 。如果您有机会来到这里,不妨去看看。不要 憨山景区一般是指憨山文化景区 ,地址位于山西省繁峙县砂河镇。憨山景区一般营业时间是周一至周日,24小时全天开放游客游览的地方 。

发表评论