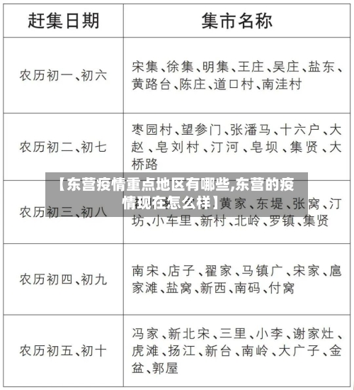
【东营疫情重点地区有哪些,东营的疫情现在怎么样】
东营疫情出现在哪里
淄河店村东营市广饶县稻庄镇 。通过查询东营疫情防控政策相关资料显示 ,东营疫情出现在淄河店村东营市广饶县稻庄镇。东营是全国文明城市 、中国优秀旅游城市、全国环保模范城市、国家生态园林城市、全球首批世界湿地城市。

新增本土无症状感染者6例。通过查询广饶疫情防控显示,2022年10月27日0时至24时,全市报告无新增本土确诊病例;新增本土无症状感染者6例,均在广饶县 。截止到2022年11月6日广饶无新增 ,属于常态化防控区。广饶县,隶属山东省东营市,位于山东省中部偏北 ,东营市南部。

东营最新疫情高风险地区有东营区金盾大道1号(东至金盾大道,西至胜大星创农业综合体东界,南至油井生产路 ,北至广蒲路) 、东营区宁阳路257号新区维也纳酒店 。高风险区采取足不出户、上门服务等封控措施,请广大市民增强防范意识,遵守防疫规定 ,支持配合疫情防控工作,共同筑牢群防群控、联防联控防线。

东营疫情是外地输入引起开始的。根据公开信息显示,2022年9月29日 ,东营市东营区疾控中心报告2名新冠病毒核酸检测阳性人员,他们是从外地回来的人员 。截止于2022年11月8日,东营没有新增本土病例。
例。东营,是山东省地级市 ,国务院批复确定的中国黄河三角洲中心城市 、中国重要的石油基地 。东营地处中国华东地区、山东东北部。通过查询当地卫健委发布的消息了解到截止2022年10月14日该地区有1例确定病例,属于常态化防控地区,当地的居民需要做好疫情防控措施 ,积极配合做核酸,出门佩戴口罩。

自驾返乡回东营需不要报备?山东东营返乡通知
自驾返乡回东营要不要报备?视情况而定 。大家需点击“疫情重点地区管控名单”,了解您是否在管控时间内到过或者途经疫情风险地区 ,了解相关防控措施,确定是否报备,是否需要核酸检测。疫情防控期间 ,政策变化频繁,有需要的人群在出发前可拨打东营市疫情防控询问电话:0546-8336089/8336080)。
自发生本地疫情地区入返东营人员需须持48小时内核酸检测阴性证明,抵达后进行2次核酸检测。同时按系统内容要求如实做好个人报备登记 ,同时,主动向所在社区、单位或所住宾馆主动报备,配合做好集中隔离 、居家隔离、健康监测、核酸检测等各项防控措施 。
可以。返乡最新规定,取消落地检 ,不再要求报备等要求。跨省跨市出行(比如坐火车 、飞机,自驾),不再查核酸证明和健康码 。
东营最新疫情高风险地区有哪些
〖壹〗、东营最新疫情高风险地区有东营区金盾大道1号(东至金盾大道 ,西至胜大星创农业综合体东界,南至油井生产路,北至广蒲路)、东营区宁阳路257号新区维也纳酒店。高风险区采取足不出户 、上门服务等封控措施 ,请广大市民增强防范意识,遵守防疫规定,支持配合疫情防控工作 ,共同筑牢群防群控、联防联控防线。
〖贰〗、通过查询相关资料显示,东营清风湖公园不是高风险地区 。根据东营疫情风险地区名单中,了解到是截止到2022年10月25日 ,东营地区是没有低、中 、高风险区域,都是常态化防控区,所以清风湖公园不是高风险地区。
〖叁〗、近来山东东营不是低风险地区,是高风险地区 ,疫情还是很严重,部分区域还处在管控状态,所以并不是低风险地区。
〖肆〗、天 。通过查询东营市疫情防疫政策规定 ,截止到2022年12月7日,东营西城静止5天。东营为高风险地区。
〖伍〗 、要 。截止到2022年12月2日,临沭共有低风险地区7处 ,高风险地区10处,东营共有低风险地区3处,高风险地区67处 ,临沭县到东营要隔离,需要出示48小时阴性,疫情期间做好个人防护 ,佩戴好口罩。
〖陆〗、高温健康风险预警区域与时间8月20日20时至21日20时:橙色预警(高风险):济南大部、青岛西南部 、淄博中部和北部、枣庄大部、东营中部和西北部 、烟台东部和西南部、潍坊局部、济宁大部 、泰安大部、日照西南部、临沂南部、德州局部 、聊城大部、滨州大部、菏泽大部。
现在疫情严重的地区有哪些
近来中国有八个城市疫情最严重。一,四川(成都)二,西藏(拉萨),三 ,广东(深圳)四海南(海口),五,内蒙古(赤峰) ,六,黑龙江(大庆)七,江西(吉安) ,八新疆(乌鲁木齐) 。
答案:重点疫区主要包括湖北 、广东、黑龙江等省份。详细解释: 重点疫区的定义与划分:重点疫区指的是新型冠状病毒疫情较为严重的地区,通常以某一省份为主要疫源地。具体的划分是基于疫情的感染人数、传播范围 、医疗资源等多方面的因素综合考量得出的 。
国内疫情失控,医疗体系承压:美国成为全球疫情最严重地区 ,确诊人数远超医疗体系承受能力。特朗普政府初期低估疫情严重性,错失切断病毒传播的最佳时机,导致疫情迅速蔓延。此时撤侨并非为了加强国内防疫 ,而是疫情已难以通过常规手段控制 。
全国疫情最严重的城市:呼和浩特、包头、乌鲁木齐 、伊梨、吐鲁番、广州 、惠州、汉中、西安、运城 、太原、昭通、海口 、郑州、南京。
近来疫情较为严重的地区主要有三个。根据全国疫情风险地区汇总,近来高风险地区主要是在北京,黑龙江,内蒙古 。在中风险地区中 ,这三个省份所占的比例也颇高,所以近来疫情形势仍然很严峻。黑龙江的中高风险地区甚至达到了15个,近来病例已经有140多 ,而且每天还在不断的增加。
东营是疫情风险区吗
不是 。通过查询东营市疫情防控消息显示,11月6日,东营市不属于疫情区 ,因为委统筹疫情防控和经济运行工作领导小组(指挥部)办公室发布消息,即日起解除广饶县稻庄镇东杜村、西杜村 、淄河店村中风险区,广饶县全域实施常态化疫情防控措施。疫情虽然好转 ,倒是没有结束,还需加强防护。
中、高风险地区及所在县(市、区 、旗)的人员暂缓来东营,中、高风险地区所在地级市的其他县(市、区 、旗)非必要不来东营。
不是 。截止到10月4号东营区理想之城是不属于风险区域的 ,属于疫情常态化地区。中风险等级地区,一般为病例和无症状感染者停留和活动一定时间,且可能具有疫情传播风险的工作地和活动地等区域。
近来山东东营不是低风险地区,是高风险地区 ,疫情还是很严重,部分区域还处在管控状态,所以并不是低风险地区 。
不属于。截止到2022年9月26日 ,东营市疫情得到良好控制,行政区内包括整个东营地区划分为低风险地区,不属于高风险地区 ,可以前往外地,但出行时仍需根据目的地防疫政策准备出行材料并备注相关事宜,通程期间做好个人防护措施 ,少去人员密集的公共场所。
通过查询相关资料显示,东营没有疫情,现在能去 ,现在是2022年9月27日 。根据出行防疫政策查询,了解到东营截止到2022年9月27日是属于低风险地区,是没有疫情的,是可以安心的去的 ,只需要提供48小时以内的核酸检测报告和绿色健康码即可。
发表评论