【唐山是什么等级疫情地区,唐山属于疫情什么风险地区】
唐山迁西是什么风险地区
〖壹〗、07110是河北唐山迁西地区的固定电话,不接无需过度担忧 ,但要警惕陌生固话诈骗风险号码相关情况1)归属地方面,号码前缀是0315,经判断是河北唐山市迁西县的固定电话 ,可能和当地企业 、机构或个人住宅有关联。2)号码形式上,可写成(0315)59071+8603155907110等,属于国内固定电话 。

〖贰〗、继续严格管控大交通 ,有序放开县域间交通管控。对中高风险地区人员原则上不得来迁,确需返回的需提前48小时报备,并集中隔离;对低风险地区来迁返迁人员 ,也要提前报备,严格查验健康码、行程码 、核酸检测证明。 农村、社区继续实行“一门进出 ”,安排专人24小时值守,落实防控措施 。

〖叁〗、风险等级:唐山整体仍为低风险地区 ,但有7个区域存在确诊病例或无症状感染者分布。河北省内邢台市 、沧州市、廊坊市存在中高风险地区。疫情溯源:可能与省内其他地区疫情关联,唐山并非河北首个出现确诊病例的地区,具体源头尚未明确 。
〖肆〗、低风险地区。通过查询相关资料显示:截止到2022年11月5日唐山市迁西县滦阳镇没有新增病例 ,属于低风险地区,没有疫情,疫情消息持续更新中。
唐山属于疫情什么风险区?
〖壹〗 、截止到2021年5月7日15时 ,河北省唐山市属于新冠病毒疫情低风险区域 。依据中央人民政府官方网站发布的全国疫情中高风险区域查询数据可知,截止到上述日期,国内的新冠病毒中高风险等级区域均为零。
〖贰〗、风险等级:唐山整体仍为低风险地区 ,但有7个区域存在确诊病例或无症状感染者分布。河北省内邢台市、沧州市、廊坊市存在中高风险地区。疫情溯源:可能与省内其他地区疫情关联,唐山并非河北首个出现确诊病例的地区,具体源头尚未明确 。
〖叁〗 、唐山属于低风险地区。唐山近来全域为常态化防控区域 ,所有中、高风险区解除后,县(市、区)全域实施常态化防控措施。唐山,简称唐,河北省辖地级市 ,国务院批复确定的河北省中心城市之一,环渤海地区新型工业化基地和港口城市 。
〖肆〗 、总之,河北唐山近来属于低风险区 ,但仍需要保持警惕和加强防控工作。只有全社会共同努力,才能有效应对疫情挑战,保障人民群众的健康和安全。
〖伍〗、调整后 ,唐山市全域均为低风险地区 。拓展材料:做好常态防控,坚持良好习惯遵守公民防疫基本行为准则,坚持“勤洗手、科学戴口罩 、注意咳嗽礼仪、少聚集、文明用餐 、遵守1米线、常通风、做好清洁消毒 、保持厕所卫生、养成健康生活方式、接种疫苗”等常态化防控措施 ,做自己健康的第一责任人。
〖陆〗、低风险地区。通过查询唐山迁西疫情防控中心了解到是低风险地区 。唐山,简称“唐”,河北省辖地级市 ,Ⅱ型大城市,位于河北东部 、华北平原东北部,南临渤海,北依燕山 ,毗邻京津。
六月份的唐山防控等级是多少?
根据国家有关法律法规和《河北省突发公共卫生事件应急预案》,结合当前全省新冠肺炎疫情防控形势,决定自2020年6月6日起 ,将全省突发公共卫生事件应急响应级别由二级调整为三级。
你好,六月份坐火车可以去唐山市的,提前在网上购买车票 ,然后做好相应准备工作,直接去火车站坐车去就可以 。
可以。出游一定要戴口罩和核酸报告。人员密集的地方一定要戴口罩,距离一定要间隔 ,出入一定要以当地防疫政策为主。

唐山分区分级防控疫情通知唐山市政府疫情防控文件
唐山市新冠肺炎疫情防控工作领导小组办公室关于分区分级精准防控疫情促进经济社会秩序恢复的通知各县区新冠肺炎疫情防控工作领导小组、市直各有关单位:根据当前疫情防控需要和企业复工复产形势要求,结合市疾控中心建议,决定对我市各县区、开发区实施分区分类管理 ,进一步精准施策,统筹疫情防控与经济社会秩序恢复 。
根据国家有关法律法规和《河北省突发公共卫生事件应急预案》,结合当前全省新冠肺炎疫情防控形势,决定自2020年6月6日起 ,将全省突发公共卫生事件应急响应级别由二级调整为三级。
唐山网证提前登记报备操作流程涉疫群众主动报备涉疫风险人员可从河北健康码“涉疫风险自报 ”模块自主报告涉疫风险地区旅居情况。
公告指出,该政策至3月8日春运结束后截止 。
唐山市新冠肺炎疫情防控工作领导小组办公室关于进一步加强境外入唐人员疫情防控工作的公告近日,境外多个国家新冠肺炎疫情呈快速扩散蔓延态势。
唐山低风险区怎么划分出来的唐山现在是什么风险区呢
唐山低风险区怎么划分出来的中 、高风险区所在县内的其他区域为低风险区 ,执行“个人防护、避免聚集”等措施。中风险区连续7天无新增感染者可降为低风险区;相关阅读:优化区域核酸检测方式 。
河北唐山近来属于低风险区。自2022年12月3日24时起,唐山市全域已无高风险区域,实施常态化防控措施。但请注意:低风险不代表无风险:在唐山市全域无高风险区域的情况下 ,市民仍需保持警惕,加强个人防护,避免聚集 ,减少不必要的出行和接触 。
唐山属于低风险地区。唐山近来全域为常态化防控区域,所有中、高风险区解除后,县(市 、区)全域实施常态化防控措施。唐山 ,简称唐,河北省辖地级市,国务院批复确定的河北省中心城市之一,环渤海地区新型工业化基地和港口城市 。
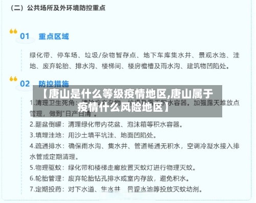
一)划分标准。原则上将感染者居住地以及活动频繁且疫情传播风险较高的工作地和活动地等区域划定为高风险区。高风险区一般以单元、楼栋为单位划定 ,不得随意扩大。(二)防控措施 。实行封控措施,落实“足不出户、上门服务”。
唐山属于低风险地区吗
唐山是低风险地区。低风险地区跨省,在持有7日内有效的核算检测证明的情况下 ,不需要隔离 。返乡人员需持7天内有效新冠病毒核酸检测阴性结果返乡,返乡后实行14天居家健康监测,期间不聚集 、不流动 ,每7天开展一次核酸检测。低风险地区,即以县市区为单位,无确诊病例或连续14天无新增确诊病例的地区。
唐山属于低风险地区 。唐山近来全域为常态化防控区域 ,所有中、高风险区解除后,县(市、区)全域实施常态化防控措施。唐山,简称唐 ,河北省辖地级市,国务院批复确定的河北省中心城市之一,环渤海地区新型工业化基地和港口城市。
现在唐山属于低风险地区吗现在唐山属于常态化防控区域区 。风险等级查询:点击进入相关阅读:做好个人防护科学佩戴口罩,乘电梯时 ,乘坐公共交通工具时,进入人员密集的公共场所时,应佩戴口罩;出现发热 、干咳、乏力、咽痛等症状时 ,就医时,建议佩戴医用外科口罩或以上级别口罩。
现在是属于低风险地区,没有限制不能进入的啊 ,还是害怕唐僧大地震 因为太偏了,但是没办法,工厂都搬到那边去。现在情况好多人都是上班才去 ,那天下班后就回市区 。
低风险地区。通过查询唐山迁西疫情防控中心了解到是低风险地区。唐山,简称“唐 ”,河北省辖地级市 ,Ⅱ型大城市,位于河北东部、华北平原东北部,南临渤海,北依燕山 ,毗邻京津。
发表评论