【宜城疫情高风险地区,湖北宜城是属于中高风险吗?】
现在回宜城要隔离吗?现在回宜春要隔离吗
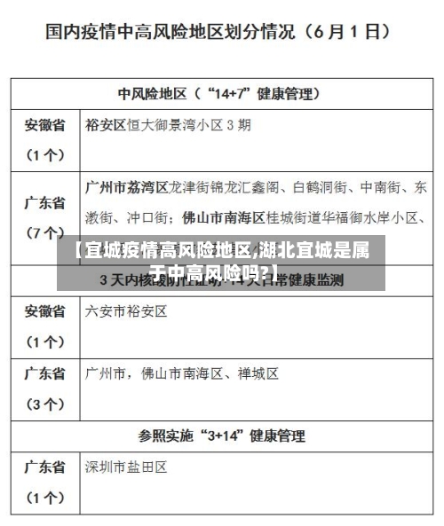
〖壹〗 、当前宜城市疫情防控规定与省疾控发布的相关规定基本一致:对有国内中高风险地区旅居史的来鄂返鄂人员 ,实施“10天集中隔离+4天居家健康监测 ”,直至离开当地满14天 。中高风险地区解除后,隔离措施自动解除。有国内重点管控地区旅居史的来鄂人员 ,实施“10天集中隔离+4天居家健康监测”,直至离开当地满14天。

〖贰〗、现在去宜城旅游不需要 。隔离,医生已解封 ,不属于疫区了。

〖叁〗、羊羔 、美禄、西路:金波、玉液 、宜城、莲花、碧琳 、石门、宜城、拣米、细酒 、银光、碎玉、九酝 、瓜曲、沙酷、金波 、宜城、香桂、梧泉 、洛酒、玉友、玉酷 、风曲、法酒、瑶波、巡边 、银条、杏仁、玉液 、金波、琼酥、天禄 、舜泉、陕府、蒙泉 、莲花、冰堂、玉泉 、瑶泉、清洛、清白、回酒 、白桃、金城、杏仁。
驻马店高风险地区有几个
〖壹〗 、二 。二中风险区:遂平县宜城大道以西、仁安路以北、郭淮路以南 、任剑路以东的周边区域;遂平县城区,郭淮路以北,开元路以东 ,卫生路以南,蔡健路以西。在中风险区,实施“不准人员出社区(村)、不准聚集”等防控措施。原则上大家都待在家里(参加统一核酸检测除外) 。
〖贰〗、最新数据显示,驻马店驿城地区近来没有中 、高风险区域 ,都是低风险地区。疫情的高中低三个风险等级区域的划分标准什么是高中低风险区域高风险地区:指的是累计新冠病例有超过50例,且〖Fourteen〗、天内是有聚集性疫情发生。
〖叁〗、驻马店驿城地区近来没有低 、中、高风险区域,都是常态化防控区风险区域划分标准:高风险地区:新冠病毒阳性感染者居住的地方 ,以及走动频繁且疫情传播感染可能性较高的活动地、工作地等区域,划为高风险区。按原则以居住小区或所在村为单位划定,根据流调结果可调整风险区的范围 。
〖肆〗、驻马店地区确实存在艾滋病病毒感染的情况 ,但不应将其简单归类为全国艾滋病重灾区。艾滋病是一种全球性疾病,世界卫生组织数据显示,全球有多个国家和地区艾滋病感染率较高 ,包括非洲的多个非洲国家以及东南亚的某些地区。中国的艾滋病感染人数也在逐年增加,但分布并不均匀,不同地区的感染率存在较大差异 。
〖伍〗 、月中下旬解封。通过查询相关资料显示:2022河南民权疫情预计要到八月下旬才会彻底解封 ,最新数据显示,截至近来,河南共有高风险地区共6个(驻马店泌阳县5个,南阳市镇平县1个)、中风险地区5个(驻马店市泌阳县2个、南阳市镇平县3个)若是无新增那就解封的快些 ,具体以官方发布的通知为准。
〖陆〗 、省内14天内有本土病例报告(不含援建和点对点接回病例)的省辖市来(返)驻人员参照省外人员进行报备 。严格健康管理 中高风险地区及所在县(市、区)人员实行红码管理,落实14天集中隔离措施。
湖北省哪些地方属于高风险区
〖壹〗、月29日,湖北首次发布《湖北省县(市 、区)新冠肺炎疫情风险等级评估报告》 ,截至2020年2月28日24时,全省低风险县(市、区)11个,中风险县(市、区)34个 ,高风险县(市 、区)58个。 具体评估情况如下:评估标准低风险地区:无确诊病例或连续14天无新增确诊病例的县(市、区)被划定为低风险地区 。
〖贰〗、湖北省高低风险地区名单截至2022年11月22日10:00,湖北省有高低风险地区,在武汉和黄冈。
〖叁〗 、湖北省高低风险地区名单截至2022年11月22日11:30 ,湖北省有高低风险地区,在武汉、潜江和黄冈。
〖肆〗、现在湖北哪些地方是高风险区 湖北省中风险市县降至4个,高风险地区只剩武汉市 。
〖伍〗、湖北省高低风险地区名单截至2022年11月23日9:00 ,湖北省有高低风险地区,在武汉 、潜江、黄石和黄冈。

关于做好国内中高风险地区来黄返黄人员健康管理的通告〔3〕号_百度...
〖壹〗、自10月9日起,有四川 、贵州旅居史的来(返)昆人员,实行3天居家健康监测 ,开展2次(第1天、第3天)核酸检测。西藏、新疆 、内蒙古旅居史人员:近7天内有西藏、新疆、内蒙古旅居史的来(返)昆人员,继续实行7天集中隔离健康管理措施。
〖贰〗 、来自或途经国内疫情中高风险地区的来扬返扬人员、与已公布的阳性感染者活动轨迹有交集的来扬返扬人员、其他根据疫情风险研判需集中隔离人员,配合做好集中隔离 、核酸检测等健康管理措施 。14日内有确诊病例所在县区旅居史的来扬返扬人员 ,进行7天严格健康监测,第7天各进行1次核酸检测。
〖叁〗、为有效控制和降低疫情传播风险提醒广大市民不要前往中高风险区域并做好个人防护。所有省外返(来)长人员入长后 凭“吉事办 ”健康码绿码通行,国内风险地区返(来)长人员 ,需向居住地所属社区(村)、工作单位或居住宾馆(酒店)主动报备 。
最新!湖北省疫情风险等级评估报告出炉
月29日,湖北首次发布《湖北省县(市、区)新冠肺炎疫情风险等级评估报告》,截至2020年2月28日24时 ,全省低风险县(市 、区)11个,中风险县(市、区)34个,高风险县(市、区)58个。 具体评估情况如下:评估标准低风险地区:无确诊病例或连续14天无新增确诊病例的县(市 、区)被划定为低风险地区。
首批绿码发放的地区特征首批绿码发放集中在低风险市县 。根据湖北省3月6日发布的疫情风险等级评估报告 ,省内低风险市县达37个。低风险地区因疫情传播风险较低,健康数据核查效率更高,绿码发放进度更快。武汉作为高风险地区,需等待疫情形势进一步好转、风险等级调整后 ,才会纳入绿码发放范围 。
湖北省竹山县是中风险地区。2022年2月29日,湖北省首次发布新冠肺炎疫情风险等级评估报告,按低风险、中风险 、高风险三个等级对所有103个县(市、区)进行等级评估。
湖北疫情风险等级评估情况 2月29日首次发布的《湖北省县(市、区)新冠肺炎疫情风险等级评估报告》 ,按低风险 、中风险、高风险三个等级对湖北省所有103个县(市、区)进行了等级评估 。 低风险地区:无确诊病例或连续14天无新增确诊病例为低风险地区。
襄阳最新疫情风险等级截至近来,襄阳全域均为低风险。?疫情风险等级怎么划分:(一)高风险地区:累计病例超过50例,14天内有聚集性疫情发生。(二)中风险地区:14天内有新增确诊病例 ,累计确诊病例不超过50例,或累计确诊病例超过50例,14天内未发生聚集性疫情 。
发表评论