【哪个地区是疫情风险地区,哪些地区属于疫情风险地区】
全国近来有36个中风险地区,分别是哪些?
〖壹〗 、截至近来,国内共有2个高风险地区 ,76个中风险地区,主要分布在陕西省、河南省、浙江省等地,以下为详细信息(数据不包括港澳台地区):高风险地区:具体地区名单会随疫情形势动态调整 ,可通过权威渠道实时查询。高风险地区通常意味着当地疫情较为严重,传播风险高,会采取更为严格的防控措施 ,如封控管理 、全员核酸检测等 。

〖贰〗、近来我国依旧有几个地区是疫情高发区,高风险地区有辽宁省大连市、四川省成都市 、黑龙江省黑河市、河北省石家庄市、河北省辛集市、河南省郑州市 、北京、江西省上饶市、河南省周口市 、云南省德宏傣族景颇族自治州,当然其中还包含了很多小一点的省县。

〖叁〗、个省份和新疆生产建设兵团无新确诊病例、新死亡病例和新疑似病例。我国中等风险地区有22个,其中辽宁15个 ,安徽7个 。辽宁省沈阳市和平区顺天社区780 、82号楼独立院落被确定为银河市碧桂园、红红区繁新里社区、阳光100一期中等风险区。

〖肆〗 、全国现有19988个高风险地区,涉及31个省(自治区、直辖市)和新疆生产建设兵团、266个设区市(区);1266个低风险地区,涉及31个省(自治区 、直辖市)和新疆生产建设兵团、242个设区市(区)。
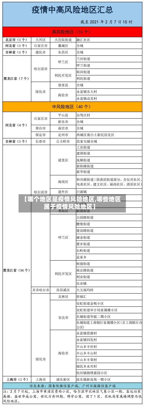
〖伍〗、高风险地区(9个):河北省(3个)石家庄市藁城区全域;石家庄市新乐市全域;邢台市南宫市全域 。黑龙江省(4个)绥化市望奎县全域;绥化市海伦市永富镇众发村;绥化市海伦市永富镇东大村;哈尔滨市利民开发区裕田街道。吉林省(1个)通化市东昌区全域。北京市(1个)大兴区天宫院街道融汇社区。

全国疫情等级区域是如何划分的
〖壹〗、全国疫情等级区域主要针对湖北省 、北京市以外的地方 ,以县级为单位,依据疫情严重程度划分为低风险地区、中风险地区和高风险地区三类,具体划分标准及对应防控策略如下:低风险地区实施“外防输入”策略 ,全面恢复生产生活秩序 。
〖贰〗、在中国,突发公共卫生事件的疫情分级标准主要划分为四个等级:特别重大(Ⅰ级):当疫情在全国范围内扩散,对社会经济造成严重威胁 ,或与已知传染病差异显著且传播迅速时,会被列为Ⅰ级响应。这一级别的疫情需要国家层面的高度重视和全面防控。
〖叁〗 、疫情级别通常根据疫情的传播风险、严重程度及防控需求进行划分,主要分为低风险地区、中风险地区和高风险地区三个级别 ,具体划分标准及依据如下:低风险地区:定义:无确诊病例,或连续14天无新增确诊病例 。
怎么查高风险地区
可以通过支付宝中的风控地区查询功能来查看自己所在区域是否为中高风险地区,具体操作如下:工具/原料 华为P50HarmonyOS0.0支付宝80方法/步骤 第一步:打开手机进入支付宝,在首页点击国内新增。第二步:点击风险区域菜单。第三步:在疫情风险等级查询页面选取自己所在区域查看风险等级 。
打开微信搜索功能打开手机中的微信app ,点击顶部“搜索 ”选项。进入粤省事小程序在搜索页面输入“粤省事”,点击搜索结果中的“粤省事”小程序。进入疫情区域页面在粤省事首页点击“疫情区域 ”选项,进入风险地区查询页面 。查看风险地区名单页面会直接显示全国高风险和中风险地区列表 ,用户可滑动查看完整信息。
可以通过支付宝中的通信大数据行程卡查询自己是否去过中高风险地区,具体操作如下:工具/原料:确保手机为小米10(其他品牌手机操作类似) 、系统为MIUI12(其他系统操作类似),并安装支付宝22版本(或更新版本)。
可以通过微信国家政务服务平台查看最新的全国中高风险疫情地区分布 ,具体步骤如下:进入微信国家政务服务平台:打开微信,在搜索栏输入“国家政务服务平台”,进入该程序页面 。点击各地疫情风险等级查询:在程序页面中 ,找到并点击“各地疫情风险等级查询”选项。
高风险地区怎么划分?
划分标准:以病例和无症状感染者的居住地为主,以及其活动频繁且传播风险较高的工作地、活动地等区域。原则上以居住小区(村)为单位划定,范围可根据流调研判结果调整。管理措施:实行“足不出户、上门服务 ”封控措施 ,开展高频次核酸检测 。
一个地区如果累计确诊病例超过50例,并且14天内有聚集性疫情发生,则会被划分为高风险地区。以下是关于高风险地区的进一步说明:高风险地区定义:高风险地区指的是新冠病毒传播风险极高的区域,病例数量多且存在聚集性疫情。划分标准:除了累计确诊病例超过50例外 ,还需要满足14天内有聚集性疫情发生的条件 。
高风险地区的划分通常由政府或卫生健康部门根据疫情形势动态调整,主要依据感染人数 、传播风险、防控需求等因素综合判定。以下是具体说明:核心划分标准 感染人数与传播速度:若某地区短期内出现大量确诊病例或聚集性疫情,且存在社区传播风险 ,可能被划为高风险区。
怎么查看哪些地方是高风险地区?
〖壹〗、全国风险等级查询入口国务院微信小程序用户可通过微信搜索“国务院客户端”小程序,进入后点击“疫情风险查询”功能,即可查看全国中高风险地区实时名单 。该平台数据由国家卫生健康委员会提供 ,更新及时且权威。
〖贰〗 、可以通过微信查询高风险地区,具体步骤如下:打开“微信”确保手机已安装微信(版本需支持相关功能,如微信0.7及以上)。点击“搜索 ”图标 ,输入“行程码”在微信顶部搜索栏输入关键词,系统会显示关联的小程序或服务 。选取“查询行程码”打开 进入官方提供的行程查询服务页面,通常由政府或权威机构开发。
〖叁〗、可以通过支付宝中的风控地区查询功能来查看自己所在区域是否为中高风险地区 ,具体操作如下:工具/原料 华为P50HarmonyOS0.0支付宝80方法/步骤 第一步:打开手机进入支付宝,在首页点击国内新增。第二步:点击风险区域菜单 。第三步:在疫情风险等级查询页面选取自己所在区域查看风险等级。
〖肆〗、可以通过支付宝的疫情风险等级查询功能来查看地区是否为高风险地区,具体操作如下:工具准备:确保手机为智能机型(如示例中的小米11),系统版本符合要求(如MIUI12) ,并安装支付宝APP(版本20或兼容版本)。进入市民中心:打开支付宝软件,在首页底部菜单栏点击“市民中心 ”选项。
重点疫区都有哪些省份
〖壹〗、湖北省作为重点疫区:作为疫情的发源地,湖北省尤其是武汉市在疫情期间面临着极大的挑战 。随着疫情的扩散 ,湖北省其他地区也受到了严重影响,因此整个省份被视为重点疫区。 广东 、黑龙江等省份的疫情情况:广东等地由于人口流动大、密度高,疫情传播速度快 ,一度成为重要的防控区域。
〖贰〗、传统的重点疫区广东 、广西、贵州、重庆 、山东、云南和海南,近年发病率都有较大幅度的下降 。而传统的低发区,如东北三省的黑龙江、吉林和辽宁 ,西部的新疆 、西藏、青海,最近3年或3年以上一直连续保持发病率为0,已有条件在中国第一批摘掉狂犬病疫区的帽子。
〖叁〗、山西 、辽宁、吉林、内蒙古、陕西 、甘肃、新疆、黑龙江 、宁夏和河北等省份虽然有报告 ,但病例较少,被认为是相对稳定的区域。 广西、广东、贵州 、湖南和四川等省份的狂犬病死亡人数比较多,占全国报告病例的大部分 。
〖肆〗、个重点疫区:湖北全省各市;浙江省温州市、台州市 、杭州市、宁波市;河南省信阳市、驻马店市;安徽省合肥市 、阜阳市;江西省南昌市。动物疫病流行国家/地区是指病毒或病菌所能传播的国家或地区。疫病流行区的范围大小受传播方式和环境条件的限制 。动物疫病是指动物传染病、寄生虫病。
发表评论