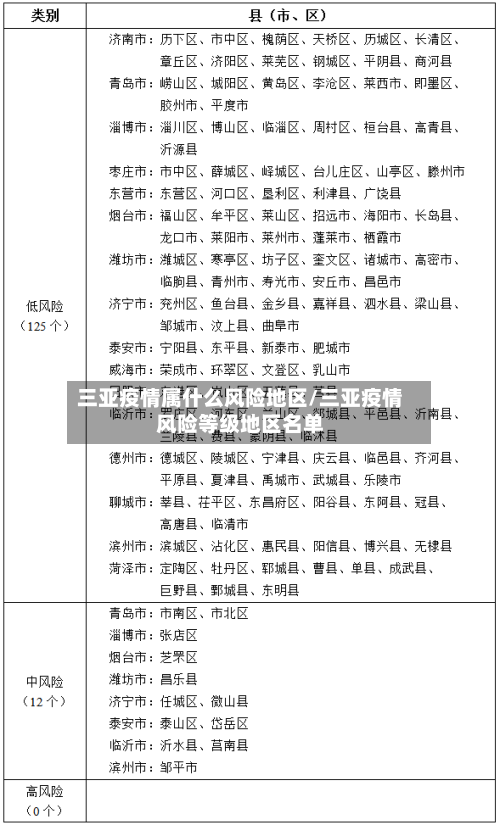
三亚疫情属什么风险地区/三亚疫情风险等级地区名单
三亚天涯区现在是什么风险地区
三亚天涯区当前为低风险地区。疫情高中低三个风险等级地区的划分标准第什么是疫情的高中低风险区高风险区域:是总计新冠确诊病例有超过50例,且14天内是有聚集性疫情出现。

低风险地区 。天涯区,是海南省三亚市四个市辖区之一 ,位于三亚市中西部。截止至2022年9月14日0时24时,三亚市无新增确诊病例和无症状感染者,属于低风险地区。8月1日0时至9月14日24时 ,三亚市累计发现确诊病例6592例、无症状感染者9054例 。

高风险区:以具体楼栋、单元或独立院落为单位划定,通常存在明确感染源或聚集性传播风险。中风险区:以小区 、村组或特定路段为单位划定,覆盖高风险区周边可能存在扩散风险的区域。动态调整:风险区范围可能根据疫情发展、流调结果及核酸检测情况实时调整 ,需关注官方最新通告 。

中风险区。通过查询疫情防控工作指挥部相关资料显示:截止至2022年9月17日,三亚市天涯区育才生态区仍处于疫情防控的时期,三亚市天涯区育才生态区属于中险地区 ,因为马脚村委会位于三亚市天涯区育才生态区,任何人都不可以去,还需要携带健康码。违者将被判处2年有期徒刑并被没收全部个人财产 。
不属于。根据三亚市防疫工作要求截止到2022年8月20日经核实 ,三亚市的疫情得到良好控制,三亚市包括天涯区在内的8个社区已全部划分为低风险区域,居民可日常出行,出行期间做好个人防护少去人员密集场所。

三亚疫情还有快递吗
〖壹〗、三亚已经静态管理 ,快递公司的物流无法正常运行,所以三亚没有快递了 。
〖贰〗 、邮政。三亚位于海南省,在2022年5月6日 ,该地区受疫情影响被封,所有物流快递都停止运输配送到该地区,但在2022年9月1日该地区解封 ,但因存在潜在风险,故快递只开通了邮政,截止2022年9月26日 ,三亚只有邮政快递能寄出。
〖叁〗、能。疫情发生后,圆通总部第一时间部署安排,联合圆通浙江省区、海南省区 、管委会启动疫情防控应急预案 ,确保人员安全及防疫物资充足,并对义乌、三亚、海口三个集运中心及省内各分公司快件做好妥善安排,竭尽所能在保障安全的前提下,将客户快件如期送达 。
三亚6天超800人感染,已外溢至四省市!
〖壹〗 、三亚6天累计报告本土感染者超800例 ,疫情已外溢至重庆、广东、贵州 、湖南四省市,海南省内10个市县出现关联病例。疫情基本情况感染数据:8月1日至6日24时,海南累计报告本土确诊病例723例(三亚615例)、无症状感染者237例(三亚212例)。
〖贰〗、重庆市:6日新增本土确诊5例、无症状感染者2例 ,7日0时-8时又发现无症状感染者2例 。本次疫情均在同一传播链条上,为海南疫情关联病例。广东省茂名市:6日新增本土确诊8例,其中7例在隔离管控的密接人员中发现 ,1例为从海南三亚市返回人员。
〖叁〗 、因为无症状的感染者特别多,所以三亚疫情已经造成了外溢,这次疫情波及的地方很多 ,海南省的8个县市都已经被影响了 。在三亚周边的市县都有确诊患者,这次疫情控制起来有些难,因为这时正值三亚的旅游旺季 ,人员流动性很强。外溢到四个省(市)。
〖肆〗、在近期,海南三亚就爆发了疫情,而且聚集性特别明显,甚至已经出现省内扩散和外溢 ,波及到了很多城市 。比如有儋州市、五指山市 、东方市、海口市、乐东黎族自治县 、陵水黎族自治县以及临高县等都接连出现了确诊病例和无症状感染者。
〖伍〗、有关信息可以知道海南疫情已外溢至四省市是非常惊人的消息,三亚相关的小区已经实行了封闭管理。这也是在尽自己最大能力控制住疫情,不让疫情传播出去给其他地区造成影响 。这在不同程度上给旅游业造成了巨大的打击 ,好不容易恢复生机和生命力的旅游业,又因为此次疫情陷入了低潮。
三亚太阳湾有疫情吗
〖壹〗、有。根据三亚疫情防控官方网站公布的消息了解到,截止8月22日0至24时 ,三亚市新增166例确诊病例 、379例无症状感染者,8月1日0时至8月22日24时,累计发现确诊病例5805例、无症状感染者8135例 ,三亚太阳湾确诊10例,23例无症状感染者,属于高风险地区。
〖贰〗、有 。截至2022年8月16日 ,海南三亚新增291例确诊病例,无症状感染者新增492例,一共新增病例783例,分布在三亚各个地方。
〖叁〗 、三亚太阳湾是可以进去的。三亚太阳湾海滩是对外开放的区域 。虽然太阳湾现在被三亚太阳湾柏悦酒店所包围 ,但游客仍然可以穿过酒店大堂进入太阳湾。太阳湾,也被称为龙仔湾、月亮湾、珊瑚湾,位于亚龙湾与太阳湾交界处 ,是三亚一处未被充分开发的海湾。
〖肆〗、三亚太阳湾是可以进去的 。三亚太阳湾海滩是对外开放的区域。虽然太阳湾现在被三亚太阳湾柏悦酒店所包围,但游客仍然可以穿过酒店大堂进入太阳湾。太阳湾的特点包括: 地理位置优越:位于亚龙湾与太阳湾交界处,是三亚近来尚未被充分开发的海湾之一 。
发表评论