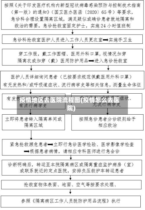
疫情地区去医院流程图(疫情怎么去医院)
隔离点三区两通道设置要求,隔离点三区两通道流程图
三区不同区域之间应有严格分界,需采取物理隔断方式进行隔离,并设置明显标识。两通道应包括工作人员通道和集中隔离人员通道 。两通道不能交叉 ,尽量分布在场所两端,并设置明显标识。隔离点设置通道有以下几点要求:病人和医护人员的入口要完全分离。物品传递需要通过双向双锁传递箱,尽可能不进入隔离房间 。

与居民小区保持一定距离 ,远离水源取水点。应有便于隔离观察人员接收、疏散和转运的通道。因集中隔离场所不能使用中央空调,需具备自然通风条件 。隔离观察人员排泄物和污水在排入市政管网前,进行消毒处理。

“三区两通道”是传染科为隔离病人与易感者划分出的特殊区域和通道 ,用于规范人员流动 、降低交叉感染风险。 具体构成如下:三区:清洁区:医务人员未接触患者前的准备区域,如值班室、更衣室、储物间等,需保持无菌环境 。

隔离酒店三区两通道如下:三区两通道是指传染科为隔离病人与易感者划分出来的特殊区域和通道 ,三区就是清洁区 、污染区和半污染区,两通道则是指医务人员通道和病人通道。三区两通道,呈中轴对称的鱼骨状形式 ,三区便是指清洁区,半污染区和污染区,两通道是指医务人员通道和病人通道。

潍坊医学院附属医院患者入院流程潍坊医学院附属医院患者入院流程图
〖壹〗、在诊室,由接诊医师为您开好《入院信息登记证》和新冠肺炎核酸检测申请单 ,确定一名陪人的同时开好陪人核酸检测申请;同时跟接诊医师做好住院预约 。持就诊卡到医院文化墙东侧核酸检测处打印检验条码,留取核酸标本,离开核酸采集区。
〖贰〗、定点医疗机构潍坊医保“双通道 ”定点医疗机构共27家 ,覆盖全市主要医疗资源。核心医院包括潍坊市人民医院 、潍坊市中医院、潍坊医学院附属医院,这些机构具备完善的医疗设施与专业团队,可提供国谈药品的处方开具、临床使用及后续监测服务。患者需持医保卡及医生处方 ,在指定科室完成药品申领流程 。
〖叁〗 、潍坊医学院附属医院是一所综合性的医疗机构。以下是对潍坊医学院附属医院的简要介绍:隶属关系:潍坊医学院附属医院直接隶属于潍坊医学院,是该校的重要教学和科研基地。历史背景:潍坊医学院具有悠久的历史,其前身可以追溯到1951年成立的山东省昌潍医士学校 。经过多次扩建和更名 ,最终发展为现在的潍坊医学院。
如何使用流程图来抗击病毒并保障医疗人员的安全
使用流程图工具(如Minitab Engage、Visio、Lucidchart)绘制图形,确保符号统一(如矩形代表步骤 、菱形代表决策、箭头代表流向)。避免信息过载:每个流程图聚焦单一目标(如“口罩消毒”或“急救响应”),复杂流程可拆分为子流程图 。
培训医护人员掌握预警信号识别技能 ,考核合格后方可独立值班。 规范合理用药与医疗安全抗菌药物管理:耐药问题应对:明确大环内酯类(如阿奇霉素)耐药时,优先选用新型四环素类(如多西环素)或喹诺酮类(如左氧氟沙星),需严格掌握年龄限制(≥8岁)并签署知情同意书。
规范服务点管理:按要求设置服务点,确保防控措施“不漏一人、不漏一项 ” 。加强人员培训:对照屯脚镇制定的《重点场所来访人员登记流程图》 ,对从业人员进行再培训。要求从业人员规范佩戴口罩、每天健康监测,降低场所内传播风险。确保场所安全:通过常态化防控与应急管理结合,保障重点场所运营安全有序 。
适合基层感控人员快速提升实操能力 ,解决资源有限条件下的感染防控难题。 《医院感染监控执行手册》推荐理由:以“组织管理-执行标准-执行评价”为框架,提供操作流程图和评价表,助力感控措施落地。覆盖临床科室 、后勤部门等多环节管理标准 ,适合专职人员制定防控方案并评估效果。
发表评论