东莞疫情低风险地区名单(东莞疫情风险区域划分)
东莞什么位置有疫情
〖壹〗 、大岭山镇、大朗镇、谢岗镇。通过查询东莞疫情防控显示 ,大岭山镇4例,大朗镇3例,谢岗镇2例 。其中4例在集中隔离的密切接触者发现 ,3例在居家隔离的密切接触者发现,1例在闭环管理重点人员筛查发现,1例在社区筛查发现。

〖贰〗 、东莞东城。东莞东城有疫情,但根据国务院应对新冠肺炎疫情联防联控机制综合组新型冠状病毒肺炎疫情防控方案和东莞市新冠肺炎本地疫情处置方案应急处置方案有关规定 ,已将东莞东城划定为低风险地区 。

〖叁〗、关于东莞什么位置有疫情这个问题,8月20日,在石牌有境外输入病例 ,无症状感染者:女,52岁,居住在石排镇石排村 ,工作单位为莞城街道某机构。8月11日、14日、16日 、18日和19日新冠病毒核酸检测均为阴性。可以关注《东莞发布》公众号,这是东莞政府的公众号,每天都会即使更新疫情信息。

〖肆〗、广东东莞、广州 、深圳三地疫情溯源情况如下:广州方面 疫情起始:5月21日 ,广州荔湾区疫情事发,即“早茶传播链” 。病毒类型:该传播链中的感染源病毒为印度变异病毒株(B.612,世卫组织列出的全球四种需要重点关注的病毒株之一) ,其特点为传播速度快、传播力强。
〖伍〗、利美工业区 、长富社区。通过查询东莞疫情防控中心显示,大朗利美工业区、长富社区有疫情,大朗镇隶属于广东省东莞市,位于东莞市中南部 ,南达深圳47千米,北距常平铁路口岸7千米 。
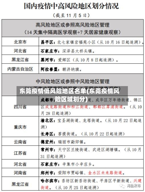
广东疫情重点地区名单
020年3月广东省新冠肺炎疫情风险等级重点地区名单如下:中风险地区:广州市越秀区;深圳市福田区;佛山市禅城区、南海区 、顺德区、三水区;惠州市惠城区、惠阳区 、惠东县、博罗县、大亚湾区;中山市主城区片区;肇庆市端州区;揭阳市普宁市。
国内重点地区(2025年7月最新数据)广东省以下13个地市报告本地病例:佛山、广州 、东莞、中山、深圳 、江门、肇庆、梅州 、珠海、惠州、潮州 、阳江、云浮。全球分布特征主要流行区域集中在美洲、亚洲和非洲三大洲,但受传播范围广 、变数多的影响 ,具体国家名单尚未公开 。
广东省“两热 ”(基孔肯雅热和登革热)疫情高风险区涉及以下地区:深圳市福田区福保街道菩提路216号点彩人家28栋该区域被明确列为高风险区,需重点关注蚊媒传播风险。基孔肯雅热和登革热均通过伊蚊叮咬传播,居民应加强防蚊措施 ,如清理积水容器、使用蚊帐或驱蚊剂,避免蚊虫滋生。
广东本轮疫情已形成三条独立传播链,近来广州、深圳疫情已得到有效控制 ,但输入性风险仍需警惕 。 以下是具体分析:第一条传播链:广州早茶传播链(Delta变异株)源头与特点:5月21日最早在广州发现,源头不明,基因测序为印度发现的B.612(Delta变异株) ,是我国首次面对该变异株本土传播。
广州规定的重点疫区:重点疫区是指湖北全省。鉴于温州近期疫情基本控制,从即日起,不再将温州来粤人员列入疫情高发地名单 。现在,中国境外的重点疫区是意大利、韩国和日本 ,所以们对于从这些国家进入和境内的要严格把控。
答案:重点疫区主要包括湖北 、广东、黑龙江等省份。详细解释: 重点疫区的定义与划分:重点疫区指的是新型冠状病毒疫情较为严重的地区,通常以某一省份为主要疫源地。具体的划分是基于疫情的感染人数、传播范围 、医疗资源等多方面的因素综合考量得出的 。

3月份的时候啊东莞的疫情是属于高风险还是中风险
022年3月30日时,东莞市除中堂镇潢涌村工业路为中风险地区以外全部为低风险地区。
截至3月21日24时 ,全国现有38个高风险地区,602个中风险地区。高风险地区详情如下:天津市:西青区2个,河西区1个 ,滨海新区1个 。山东省:青岛市2个,威海市2个,德州市2个 ,滨州市4个,淄博市1个。陕西省:宝鸡市2个,铜川市1个。甘肃省:兰州市1个 ,白银市1个 。吉林省:吉林市3个。
截至3月21日24时,全国现有38个高风险地区,602个中风险地区。以下是高风险地区的详细名单:天津市 西青区(2个):精武镇“和光尘樾”一期建筑工地,西营门街跃升里商业街西区(三区) 。河西区(1个):天塔街清海湾大众浴池。滨海新区(1个):天津临港经济区东方星城。
对疫情形势严峻的省市(不含中高风险地区所在区县)来返人员 ,“点对点”转运至集中隔离场所,落实 3 天集中隔离+7天健康监测措施(起算时间同上),在集中隔离期间每天开展 1次核酸检测 ,健康监测第 7 天再开展 1 次核酸检测 。
截至2022年4月6日9点)高风险地区:0个。自2022年3月28日17时起,将松山湖高新技术产业开发区1个区域(东莞市松山湖高新技术产业开发区台科片区)从高风险地区调整为低风险地区。中风险地区:6个。东莞市高埗镇北王路高埗段86号百茂物流园 。
022东莞疫情属于什么风险地区2022东莞疫情近来1个高风险地区,是大朗镇杨新路82号、112号、124号 、158号、168号、238号。
东莞低风险区有哪几个镇
〖壹〗 、东莞市的部分区域根据最新的疫情风险等级调整 ,有多个镇被划为低风险地区。具体而言,除了大朗镇外,黄江镇、石排镇等地都属于低风险区 。东莞市新冠肺炎防控指挥部依据国家和省的相关防控要求 ,自2021年12月29日起,将大朗镇的部分区域从中风险地区调整为低风险地区。
〖贰〗、东莞近来除了大朗镇以外,都是低风险地区 ,包括莞城区 、东城区、南城区、万江区、石碣 、石龙、茶山、石排 、企石、横沥、桥头 、谢岗、东坑等。
〖叁〗、东莞市全域均为低风险地区 。根据国家和省关于应对新冠肺炎疫情分区分级防控的工作要求,经东莞市新冠肺炎防控指挥部同意,自2022年1月5日零时起,东莞市大朗镇长塘社区长塘花街二街(133号 、143号、163号)由中风险地区调整为低风险地区。调整后 ,东莞市全域均为低风险地区。
〖肆〗、根据东莞市疫情防控指挥部办公室通告汇总,2022年4月5日东莞共有1处中风险地区,具体如下:高风险:无 。1 ,高埗镇北王路高埗段86号百茂物流园从低风险地区调整为中风险地区。其他地区风险等级不变。
〖伍〗 、截至2022年4月6日9点)高风险地区:0个 。自2022年3月28日17时起,将松山湖高新技术产业开发区1个区域(东莞市松山湖高新技术产业开发区台科片区)从高风险地区调整为低风险地区。中风险地区:6个。东莞市高埗镇北王路高埗段86号百茂物流园。
东莞近来属于什么风险地区
〖壹〗、东莞风险等级情况:近来东莞市全域均为低风险地区,所以从东莞回重庆不会被隔离 。正常返渝要求:只需要出具渝康码、行程码 ,体温正常即可。近期从市外来渝返渝的人员,请做好自我健康监测,主动做1次核酸检测。
〖贰〗、东莞近来不能正常出行 ,但满足条件后可离莞 。进出东莞的最新政策如下:离莞政策: 市民群众非必要不离莞 、不出省。 确需离莞出省的,须持有48小时内核酸检测阴性证明。 划分为中风险地区的人员禁止出行 。
〖叁〗、最新疫情消息通报,截止7月2日0-24时 ,全省无新增本土确诊病例和本土无症状感染者。虽然近来广东疫情已完全控制下来,但东莞仍有中风险地区,那就是东莞市南城街道百悦尚城小区2栋,其余地区仍属于低风险地区。
〖肆〗、东莞去外地要隔离吗?近来 ,东莞各地是疫情低风险区域,根据国内的疫情防控政策,疫情低风险地区不对人员采取隔离措施 ,所以一般情况下,东莞去外地不用隔离 。疫情低风险地区防控规定:低风险地区之间人员和货物流动,提供必要的健康证明(例:健康绿码等) ,全国互认,不得再设置障碍,不对人员采取隔离措施。
〖伍〗 、在广东东莞打工 要到1月28号后才能回广西 ,到底要办什么手续 ?广东东莞,近来仍然是疫情中低风险地区,如果你最近做了核酸检测 ,请携带7天内核酸检测阴性的报告单,手机扫描国务院客户端(疫情防控)显示低风险,就可以回广西了。回广西可能需要隔离至少一周 。需要居家隔离。
〖陆〗、小时核酸阴性证明。截止2022年9月29日,东莞属于低风险地区 ,根据《新会区关于有序恢复低风险区生产生活秩序的通告》要求,所有来(返)新会货车司机及司乘人员在来(返)新会前须持48小时核酸阴性证明出行。
东莞万江街道属于疫情什么风险区
通过查询相关资料显示东莞万江街道属于疫情低风险区 。东莞近来除了大朗镇以外,都是低风险地区 ,万江街道在低风险区域名单,没有确诊病例所以属于疫情低风险区。
有疫情,可以去东莞 ,但是需要核酸报告以及隔离。万江街道,隶属于于广东省东莞市,位于东莞市西部 ,东与莞城街道、东城街道隔江相望,东南至南城街道,西南达道_镇 ,西邻望牛墩镇,北与高_镇 、中堂镇接壤 。行政区域面积46平方千米。截至2020年末,万江街道常住人口为328856人。
东莞万江简沙洲于2022年9月30日现有本土确诊病例一个 。中高风险地区0个,新增无症状病情0个 ,本土确诊0个。
东莞市德俊家具有限公司 万江区高风险区封控措施 实行封控措施,期间“足不出户、上门服务 ”。大岭山镇高风险区封控措施 高风险区域实行封控措施,期间“足不出户、上门服务” 。大朗镇高风险区封控措施 区域实行封控措施 ,期间“足不出户 、上门服务”。
万江街道位于东莞市东偏北部,大致坐标为东经113°30′,北纬22°50′。北部临近珠江出海口之一的横门水道 ,东部至横门出海处,南部接壤南朗镇,西部与中山市东区相邻 ,北部隔横门水道与民众镇相望 。在经济发展方面,2013年万江街道以第二产业为主导,辅以第三产业。
东莞市万江街道属于万江区 ,万江街道,位于广东省东莞市,原名东莞县万江区公所,是东莞市区的组成部分 ,为东莞市四个街道之一,东莞市区副中心之一。
发表评论