【青岛市地区疫情,青岛各区疫情】
青岛市南区2022年11月28日报告的2例确诊病例 、5例无症状感染者轨迹及主...
〖壹〗、市南区2022年11月28日报告的2例确诊病例、5例无症状感染者轨迹及主要风险点2022年11月28日0时至24时 ,市南区报告2例确诊病例、5例无症状感染者,相关信息已向社会发布 。现将相关人员涉及的主要风险点位公布如下:确诊病例1:活动轨迹及主要风险点11月23日:18:00,青建太阳岛月球探案馆。

〖贰〗 、现将2例无症状感染者主要行程轨迹公布如下:无症状感染者1:10月31日,市南区三明南路四号居家。10月31日14:00 ,和平鸽广场采样点核酸检测。11月1日13:00,大尧二路11号4单元仁慈诊所 。11月1日13:30,市南区燕儿岛路18号鹏程花园。11月1日14:00 ,市北区魅力海岸大酒店。

〖叁〗、022年11月2日0时至12时,青岛市南区新增本土无症状感染者2例,接外地阳性人员信息后 ,在集中隔离点检出近来已对涉疫重点人员和重点区域采取相应的管控措施,流调和溯源工作正在进行中,相关信息将及时向社会发布 。

青岛市市南区里城区疫情怎么样
一例确诊病例。通过查询青岛市市南区里城区疫情防控中心显示:截至2022年10月15日 ,经核实该地区只有一例新冠疫情确诊病例,已经被隔离治疗,全地区情况良好。
保障基本生活:疫情期间 ,许多行业受到冲击,收入减少甚至失去工作成为普遍现象 。出租车司机师傅在城区封闭期间,每天晚上10点出来开车,虽收入微薄 ,但靠这四五十元给家里买菜、开火做饭,熬过了艰难时期。这表明坚持工作能在困境中为个人和家庭提供基本的生活保障,维持生活的稳定。
在身体健康和无密切接触的情况下 ,在青岛高铁站中转是不需要隔离的,不算旅居史 。请广大市民密切关注青岛市发布的疫情信息。凡9月23日以来从青岛城区来烟返烟人员,主动向所在社区报备 ,在做好自我防护下自行到医疗机构或检测机构进行检测。
其实打心底里羡慕青岛人,毕竟因为他们有如此漂亮的城区,在这里有着许多历史悠久的建筑 ,我相信,这在青岛人心中一定算是一份骄傲,一份从骨子里面来的骄傲 ,毕竟全国甚至全世界都不一定有这种多国建筑汇聚的城市了!地址:位于山东省青岛市市南区汇泉东部 。
近日,城南新区疫情防控指挥部收到一封感谢信。纸短,情长,字里行间充满着感激之情 ,讲述了一个暖心故事。 寄信人是家住碧桂园小区的刘静,她在城区经营一家药店。“有一名患者因皮肤病需要药物,给我打电话请求帮助 ,因小区封闭无法外出,我就给小区物业打电话 。
日零时起,封城措施升级 ,中心城区机动车禁行。 按照武汉市疫情防控指挥部的命令,1月23日,东风出行等4家主要网约车平台组建应急车队 ,在封城期间承担保障市民基本出行需求的重任。
青岛城阳区11月30日报告的1例确诊、6例无症状感染者行程轨迹主要风险点...
城阳区11月30日报告的1例确诊、6例无症状感染者行程轨迹主要风险点位2022年11月30日0时至24时,城阳区报告1例确诊 、6例无症状感染者,相关信息已向社会发布 。
城阳区11月25日报告的6例无症状感染者行程轨迹主要风险点位2022年11月25日0时至24时 ,城阳区报告6例无症状感染者,相关信息已向社会发布。现将相关人员行程轨迹涉及的主要风险点位公布如下:相关人员居住场所:城阳区夏庄街道磊鑫伊顿阳光小区、高新区中欧世界城金茂悦西五区、城阳街道财富中心5号公寓。
022年11月9日0时至24时,城阳区报告1例无症状感染者,相关信息已向社会发布 。现将主要行程轨迹公布如下:11月1日17:08乘坐其网约车。11月2日6:48百家欣超市买烟;7:00重庆北路中国石化青岛第34加油站公共厕所洗漱;11:55青岛蓝鲸1号充电站充电;12:47天天饭店吃饭。
青岛西海岸新区最新疫情防控举措(持续更新)
〖壹〗 、青岛西海岸新区最新疫情防控举措如下:主动报备与配合防控:有以下情形的人员请主动向所在单位、居住地社区(村居)或住宿的宾馆酒店进行报备 ,主动配合核酸检测和隔离管控等疫情防控措施(后附各镇街核酸检测采样点和报备电话) 。非必要不离青:不外出旅游;确需离青的,不前往疫情重点地区,特别是中高风险地区。
〖贰〗、青岛西海岸新区在疫情防控期间 ,通过一系列精准有效的措施,确保了“不漏一户困难家庭,不落一个困难人员 ”。
〖叁〗 、青岛西海岸新区新城学府项目因疫情防控措施落实不到位被通报批评 ,主要存在“场所码”使用不规范、核酸检测未落实、未封闭管理、未设置语音提示等问题 。
〖肆〗 、青岛西海岸新区通过凝聚志愿服务力量,积极投入疫情防控工作,构筑起群防群治的严密防线。红翼红十字应急救援队发挥专业优势 ,坚守抗疫一线红翼红十字应急救援队是西海岸新区唯一一支以专业院前医疗救援为专长的社会志愿应急服务队,成员均通过多个世界专业院前医疗教育机构认证,具备扎实的院前医疗知识。
〖伍〗、为严格落实疫情防控措施 ,青岛西海岸新区通过进一步优化窗口服务,精简办理流程,压缩办理时限,最大程度利企便民 ,确保企业、群众能够安心办事 、高效办事。推行线上办理渠道,实现无接触服务 积极推行线上自助办、网上办、不见面办等无接触办理渠道,减少人员聚集 ,方便群众办事 。
〖陆〗 、青岛西海岸新区的“智慧社区管控平台”通过智能化技术手段织牢防控网,实现社区、写字楼等场景的精准化管理与动态监测,有效提升疫情防控和社会治理效率。平台功能与运行机制实时监测与轨迹追踪:平台通过人脸识别技术抓拍外来人员面部信息 ,自动生成行动轨迹,便于信息追踪调取。
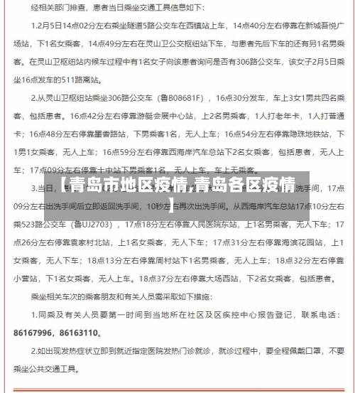
11月2日0时至12时青岛市南区新增本土无症状感染者2例(附涉疫人员活动轨...
〖壹〗、022年11月2日0时至12时,青岛市南区新增本土无症状感染者2例 ,接外地阳性人员信息后,在集中隔离点检出近来已对涉疫重点人员和重点区域采取相应的管控措施,流调和溯源工作正在进行中 ,相关信息将及时向社会发布 。
〖贰〗 、月1日20:30,市南区三明南路四号。11月2日2:30,接疫情防控电话通知居家不外出。11月2日12:00由120负压救护车转运至集中隔离点 。无症状感染者2:10月29日,市南区鲁华丽呈睿轩酒店。10月30日18:00 ,市南区中山路街道办事处愿检尽检采样点4核酸采样,市南区湖南路34号阿元煎饼果子店。
〖叁〗、022年11月7日0时至12时,全市报告新增本土确诊病例2例 ,均系市北区报告,均在集中隔离点检出 。新增本土无症状感染者11例,其中市北区7例、市南区4例;其中集中隔离点检出5例 、社区筛查检出3例、高风险区检出2例、居家隔离医学观察检出1例。
〖肆〗、市南区11月8日报告的1例确诊病例 、2例无症状感染者行程轨迹2022年11月8日0时至24时 ,市南区报告1例确诊病例、2例无症状感染者,相关信息已向社会发布。现将主要行程轨迹公布如下:确诊病例1:居住在市南区兴安支路7号琴岛山庄骏达公寓 。11月4日9:00,因与已公布病例有关联被闭环转运至集中隔离点。
青岛疫情到了低点?
青岛疫情从多方面数据来看 ,感染高峰已处于低点,但重症和救治高峰尚未过去,农村地区面临新挑战 ,且需警惕新毒株和重复感染。具体分析如下:模型预测感染到了低点 疫情预测模型显示,青岛疫情搜索高峰在12月21日达到峰值后持续下降。峰值时每天搜索指数超50万,现已降至45万,累积搜索指数达664% 。
自4月3日零时起 ,将莱西市第七中学(龙口东路25号)、莱西市龙口东路18号安居小区由高风险地区调整为低风险地区,将莱西市龙水社区服务中心南龙湾庄自然村 、龙水社区服务中心焦格庄自然村、院上镇中心中学由中风险地区调整为低风险地区。这意味着青岛市全域近来已调整为低风险地区。
近来,青岛风险等级暂不调整 ,青岛市为低风险地区 。
发表评论