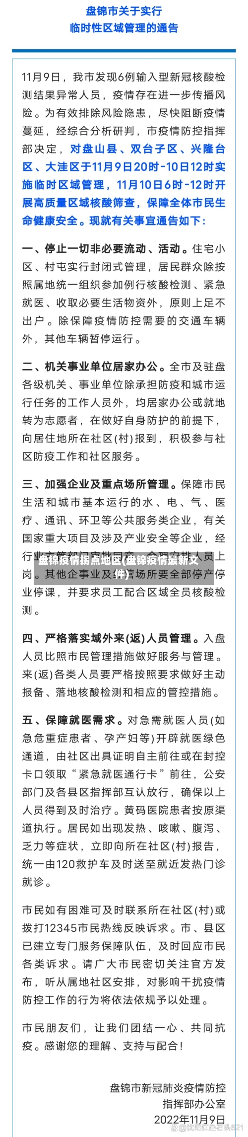
盘锦疫情拐点地区(盘锦疫情最新文件)
沈阳市浑南区古城子镇是中高风险地区吗?
月14日沈河区南塔鞋城 ,乘389路公交车南塔客运站至浑南区营城子大街正成牧业公司,盛世园田居俱乐部附近核酸采样点;3月15日沈河区南塔鞋城,乘389路公交车从南塔客运站至浑南区营城子大街正成牧业公司 。

浑南新区位于浑河水系冲积而成的浑河平原上。新区地形平缓,区内地势东高西低 ,南高北低,平均海拔低于50米。人文历史:浑南区是一个有悠久历史的地域。 区域内存有距今19亿年前陨落的世界上最大的古陨石群 。并发现有多处史前文化遗址。
近来公开信息还没有明确指出古城子镇养鸡场的鸡粪具体去向,但根据国内养鸡场的常规处理方式 ,鸡粪主要有以下几种去向: 有机肥加工多数规模化养鸡场会配备发酵设备,通过高温堆肥或厌氧发酵将鸡粪转化为有机肥。处理后通常有两种流向:直接销售给周边有机种植基地,或通过肥料经销商进入农资市场 。
以下是2024年3月7日古城子镇(位于辽宁盘锦盘山地区)的天气预报概要:今日天气晴朗 ,盘锦古城子镇的气温在白天有所上升,比较高可达7°C,最低则为-5°C。东南风轻拂 ,风力维持在2级。湿度相对较低,白天平均在27%左右 。日间温度波动较大,白天从早到晚逐渐回暖 ,但夜间温度会明显下降。

发表评论