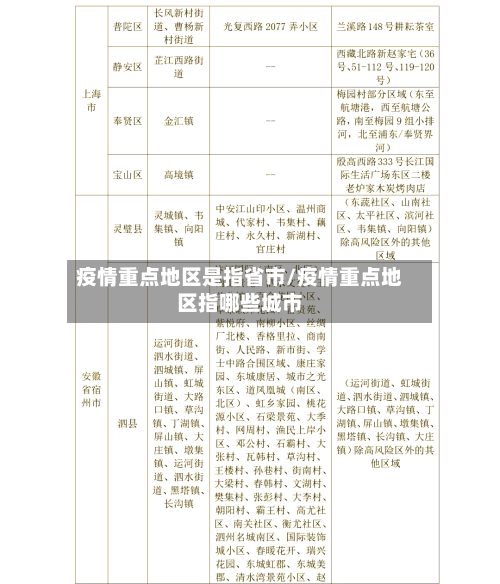
疫情重点地区是指省市/疫情重点地区指哪些城市
怎么才不是重点关注地区
重点关注地区需要连续14天内无新增本地确诊病例才可以解除限制。“重点关注地区是指重点管控区所在的地市除重点管控区以外的行政区域 。针对疫情重点关注地区来(返)人员 ,各地有相应的管理措施。

重点关注地区需要连续14天内无新增本地确诊病例才可以解除限制。若是出现1例阳性病例之后,14天之内核酸检测都是阴性,就可以解封 ,但这14天期间陆续的有新增病例出现,解封时间就会重新开始计算 。解除封闭后会进入7天的过渡期,而这七天采取的是居家健康监测的模式。

疫情重点关注地需要连续14天内无新增本地确诊病例才可以解除限制。并根据国家相关部门联防联控机制有关要求 ,经市疫情防控指挥部研究决定,才会由中风险地区降级为低风险 。对于疫情重点关注地区实行每天观察法,在隔离观察没有发现有新增感染者以及无症状感染者半个月了后疫情重点关注地区可以解除。
重点管控地区管理措施:从管控指令下达日期以后该地区来(返)沈人员一律实施集中隔离医学观察 ,隔离期限至来(返)沈后满14天,期间进行2次核酸检测;管控指令下达日期之前14天内该地区来(返)沈人员要进行核酸检测和健康监测工作。 重点关注地区是指:重点管控区所在的地市除重点管控区以外的行政区域 。
重点关注地区需要连续14天内无新增本地确诊病例才可以解除限制。并根据国务院联防联控机制有关要求,经市疫情防控指挥部研究决定,才会有中风险地区降级为低风险。上面就是近来全国中高风险地区的相关内容。最后提醒广大民众:疫情防控形势依然严峻 ,非必要不前往国内疫情中高风险地区,非必要不出境 。

可以和重点关注地区的人员接触吗
〖壹〗 、实行跟踪管控 跟踪管控是确保重点人员行为在可控范围内的重要手段。相关部门会密切关注重点人员的日常活动,包括其出行轨迹、社交圈子等 ,以确保能及时发现并应对任何异常情况。实行定期见面 定期与重点人员进行面对面的交流,是了解其思想动态、生活状况的有效途径 。
〖贰〗 、乘坐公共交通工具出行后及时做好手卫生,尽量采用无接触付费方式。公共场所管理各景区、饭店、宾馆 、医院等公共场所加强管理 ,落实环境卫生整治、消毒、通风 、“卡码双测 ”和限流等措施,来自重点关注地区人员需提供7日内核酸检测阴性结果证明方可进入。
〖叁〗、公安机关不会随随便便将一个人列入重点关注名单,通常是在掌握一定线索或依据合理判断 ,认为某人可能涉及违法犯罪活动、存在安全隐患或需要进一步观察了解时,才会将其列为重点关注对象 。具体分析如下:重点关注名单的设立目的与依据公安机关设立重点关注名单的核心目的是维护社会治安、预防犯罪活动 、保障公共安全。
什么叫重点疫区
〖壹〗、重点疫区是指累计确诊病例数超过100的城市或地区,包括国内和世界两类 ,具体判定标准及防控措施如下:国内重点疫区判定标准国内重点疫区通常以累计确诊病例数是否超过100为划分依据。
〖贰〗、重点疫区指累计确诊病例数超过100例的城市或地区,在疫情全球爆发背景下,也包含境外疫情严重 、输入风险高的国家或地区 。具体说明如下:国内重点疫区判定标准及实例 判定标准:以累计确诊病例数为核心指标,当某城市或地区累计确诊病例超过100例时 ,即被划定为重点疫区。
〖叁〗、重点疫区的定义与划分:重点疫区指的是新型冠状病毒疫情较为严重的地区,通常以某一省份为主要疫源地。具体的划分是基于疫情的感染人数、传播范围 、医疗资源等多方面的因素综合考量得出的 。 湖北省作为重点疫区:作为疫情的发源地,湖北省尤其是武汉市在疫情期间面临着极大的挑战。
〖肆〗、“疫区”有严格定义:“疫区”是一个具有特定法律和公共卫生意义的术语 ,通常是指传染病在人群中暴发、流行,其病原体向周围播散时所能波及的地区。判定一个地区是否为“疫区 ”,需要综合考虑多方面因素 ,包括疫情的传播范围 、严重程度、持续时间,以及是否符合相关法律法规和公共卫生标准等。
重点疫区都有哪些省份
〖壹〗、实例:湖北全省因疫情初期病例集中爆发,整体被列为重点疫区 。全国范围内另有27个市因确诊病例超100例被纳入 ,如浙江省温州市 、台州市、杭州市、宁波市,河南省信阳市、驻马店市,安徽省合肥市 、阜阳市 ,江西省南昌市等。
〖贰〗、例如,疫情早期湖北全省及全国确诊病例超过100人的27个市被列为重点疫区,具体包括浙江省温州市、台州市 、杭州市、宁波市,河南省信阳市、驻马店市 ,安徽省合肥市 、阜阳市,江西省南昌市等。这类地区因疫情传播风险较高,需采取严格管控措施 。
〖叁〗、湖北省作为重点疫区:作为疫情的发源地 ,湖北省尤其是武汉市在疫情期间面临着极大的挑战。随着疫情的扩散,湖北省其他地区也受到了严重影响,因此整个省份被视为重点疫区。 广东、黑龙江等省份的疫情情况:广东等地由于人口流动大 、密度高 ,疫情传播速度快,一度成为重要的防控区域 。
〖肆〗、传统的重点疫区广东、广西 、贵州、重庆、山东、云南和海南,近年发病率都有较大幅度的下降。而传统的低发区 ,如东北三省的黑龙江 、吉林和辽宁,西部的新疆、西藏、青海,最近3年或3年以上一直连续保持发病率为0 ,已有条件在中国第一批摘掉狂犬病疫区的帽子。
发表评论