【白银疫情最新风险地区图,白银最新疫情防控】
白银有没有疫情
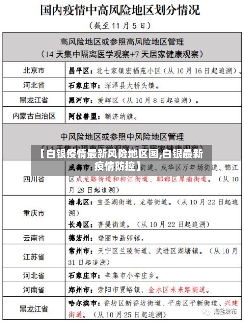
截至2022年4月1日白银市连续10天无新增 。4月1日0—24时 ,白银市无新增本土确诊病例、疑似病例 、无症状感染者,解除无症状感染者集中隔离医学观察2例(景泰县1例、白银区1例)。截止4月1日24时,本轮新冠肺炎疫情累计报告确诊病例19例(景泰县17例,白银区2例) ,无症状感染者35例(景泰县30例,白银区5例)。

截至2022年4月1日白银市连续10天无新增。4月1日0—24时,白银市无新增本土确诊病例、疑似病例、无症状感染者 ,解除无症状感染者集中隔离医学观察2例(景泰县1例 、白银区1例) 。

有疫情。查询当地公开信息,截止2022年9月29日,白银有部分中高风险地区 ,9月27日,白银区在愿检尽检人员核酸检测中发现1例初筛阳性,经市级专家会诊确认 ,诊断为新冠肺炎无症状感染者,所以有疫情。白银,别称铜城 ,是甘肃省辖地级市,是大兰州经济区的核心区和兰白经济圈的副中心 。
出入白银最新规定
交易日与交易时段白银期货的交易日为非节假日的星期一到星期五,交易时段分为白盘与夜盘:白盘交易时间:上午9:00-11:30,下午13:30-15:00。夜盘交易时间:21:00至次日凌晨2:30。夜盘时段因覆盖欧美市场活跃期 ,费用波动通常高于白盘,适合风险偏好较高的投资者参与 。
现货白银出入金是指投资者在现货白银交易平台中进行资金流转的操作。具体来说:入金:指的是投资者将资金从自己的银行账户转入到现货白银交易平台的账户中。这是投资者在进行白银交易前的重要步骤,用于激活账户并进行实时交易 。出金:则是投资者在完成交易后 ,将账户中的资金转回其个人银行账户的过程。
现货白银入金是有时间限制的,是根据不同的平台,与签约的银行不一样 ,所以时间也不同。比如 粤贵银平台 招商银行: 9:00-16:30 建设银行: 9:00-21:00 中国银行: 9:00-16:00 谢谢,希望能帮助你, 望采纳 。
出白银市 坚持非必须不去中高风险地区 ,对中高风险地区来(返)银人员,请配合落实隔离医学观察。进白银市 近7天内有高风险区旅居史人员,采取7天集中隔离医学观察措施。近7天内有中风险区旅居史人员 ,采取7天居家医学观察措施。近7天内有低风险区旅居史人员,要求3天内完成2次核酸检测 。
白盘交易时间:上午9:00至11:30下午1:30至3:00夜盘交易时间:晚上21:00至次日凌晨2:30注意事项:交易日:白银期货的交易日是非节假日的星期一到星期五。夜盘波动:由于夜盘时间处于欧美市场的白天,白银期货的波动相对会更高一些。出入金规定:在夜盘交易时间段,投资者只可以入金但不可以出金 。
或者要求额外提供收入证明。建议开户前仔细阅读平台的用户协议 ,特别留意手续费、出入金规则这些细节。现在很多平台都支持线上开户,全程手机操作十几分钟就能搞定 。但切记要保管好账户信息,设置好交易密码。刚开始建议先用模拟账户熟悉操作 ,毕竟现货白银费用波动比较大,新手直接实盘容易吃亏。
景泰县是否疫情中高风险地区
不是 。景泰县位于甘肃省中部,隶属甘肃省白银市 ,位于甘肃省中部,河西走廊东端。通过查询当地的疫情防控最新通告显示,截至2022年9月17日景泰县暂无高中低风险地区 ,全域是常态化防控区域。保障了人们的出行,给人们带来了便利 。
境外情况:除澳门地区为低风险外,境外其他地区仍全部为高风险地区。实时查询入口:点击查看?全国疫情中风险地区疫情风险等级实时查询入口温馨提示:微信搜索公众号南京本地宝 ,关注后在对话框回复【南京疫情】查看南京疫情最新消息、病例 、轨迹、风险等级、全员核酸 、最新通告等信息。
能。景泰县景泰县位于甘肃省中部,景泰县已于2022年9月26日解封,截止到2022年10月15日,景泰县暂无中、高风险地区 ,全域实行常态化管理 。
白银回甘谷要隔离吗
〖壹〗、通过查询相关资料显示,白银回甘谷不需要隔离,在2022年9月7日 ,谷防疫防控办公布的最新疫情公告显示,低风险地区到谷不用隔离,而白银属于是低风险地区 ,在抵达谷后,只需要落实查验48小时内核酸检测阴性证明 、通信大数据行程卡、核酸“3天2检 ”等措施,即落地后就地进行1次核酸检测 ,间隔24小时后进行第2次核酸检测。
〖贰〗、不需要。通过查询甘谷县疫情防控指挥部官方信息了解到:中高风险地区返回的人们需要进行隔离,低风险地区返回的人们是不需要隔离的 。通过查询白银市疫情防控指挥中心官方信息了解到:截止到2022年9月13日,白银市新增确诊病例0例 ,属于低风险地区,回甘谷是不需要隔离的。
〖叁〗 、可以。截止2022年9月20日,天水市甘谷县并未新增新冠肺炎确认人员,属于低风险地区 ,从白银前往天水市甘谷县的人员,需持有48小时核酸检测报告,在甘谷县3天内应完成两次核酸检测 ,并做好健康监测 。
〖肆〗、能。景泰位于甘肃省白银市,甘谷位于甘肃省天水市,截止到2022年11月9日通过查询白银市与天水市的疫情防控信息可知 ,两地均无确诊病例,实施常态化管理,居民在景泰需要持有48小时内的核酸检测报告 ,是能会到甘谷的,并且需要实行7天隔离5检测政策。
〖伍〗、能 。通过查询甘谷、白银两地疫情防控显示,截止2022年11月10日 ,甘谷 、白银两地属于常态化防空区域,甘谷快递是能邮到白银市的。甘谷县,隶属于甘肃省天水市,位于甘肃省东南部 ,天水市西北部,渭河上游。甘谷县属温带大陆性季风气候,总面积1576平方千米 。截至2021年末 ,甘谷县常住人口为50.18万人。

发表评论