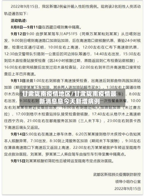
甘肃陇南疫情地区/甘肃陇南疫情最新消息息今天新增病例
2022年9月19日甘肃陇南市调整风险等级
〖壹〗、武都区关于调整风险区风险等级的通告全区广大居民:根据《新型冠状病毒肺炎防控方案》有关规定,经综合研判,区疫情联防联控领导小组研究决定 ,自2022年9月19日8时起,对以下疫情风险区域进行调整,现公布如下:高风险区降为中风险区润泽苑小区;尖沟坝西巷1号。

〖贰〗、结合我区区域核酸筛查结果和市区专家组意见 ,经市 、区新冠肺炎疫情联防联控领导小组研究决定,自2022年9月19日上午8时起,对低风险区域逐步有序恢复正常生产生活秩序 ,并对全区疫情防控工作作出相应调整,现通告如下:严格执行分级分类管控措施 。

〖叁〗、都不是。哈达铺镇位于甘肃省陇南市宕昌县。通过查询相关资料显示:截止到2022年9月19日,哈达铺镇属于常态化防控区 。

〖肆〗、截止222年9月12日22时 ,甘肃共有低风险地区5处,中风险地区12处,高风险地区11处。9月11日—24时 ,甘肃省无新增确诊病例;新增无症状感染者17例,其中陇南市武都区9例 、兰州市4例(七里河区3例,安宁区1例)、临夏州广河县4例。
〖伍〗、022年9月19日,天陇铁路的成县段已经完成了土地丈量和拆迁安置住宅评估工作 ,与农户签署拆迁补偿协议达总任务的91%,为天陇铁路项目顺利开工建设提供了保障 。同时,该铁路项目的鸡峰山隧道 、安化隧道、望关隧道、白家河特大桥等42处隧道工程和白家河特大桥 、芦沟大桥等8座桥梁工程也已经全面开工。

“铜”心抗疫,甘肃文物有“话”说!
甘肃陇南文物“发声 ”抗疫:在抗击新冠肺炎疫情的关键时刻 ,甘肃陇南的馆藏精品文物仿佛“说话”了,它们以一种特有的“温度”,为战疫加油。这些文物虽静默无言 ,但通过展示与解读,能够激发人们的抗疫信心与精神共鸣 。文物传递的精神力量:文物所承载的精神内涵,如坚韧不拔、团结一心等 ,与抗疫精神高度契合。
紧急寻人!甘肃3地发布风险点位提示
〖壹〗、定西通渭县密接人员情况:2022年4月15日,通渭县居民郭某某被判定为兰州市安宁区1例无症状感染者的密切接触者。风险点位:4月14日17时左右至19时30分左右,乘坐定西汽车西站发往通渭县李店乡客运班车(甘J33269)的乘客 。提醒:上述乘客立即主动向所在社区(村)报备 ,配合落实集中隔离 、居家健康监测、核酸检测等各项防控措施。
〖贰〗、月20日乘坐69路,9:34樊家村上车,9:35纪家庙下车;乘坐912路公交车,10:34纪家庙上车 ,10:38樊家村下车;乘坐49路公交车,20:15樊家村上车,20:35广安门北下车。龙潭中湖公园发布确诊病例在园内轨迹 一例确诊病例曾于5月20日、24日两次进入龙潭中湖公园。
〖叁〗 、舟曲县紧急寻人通告11月17日 ,我县在疫情防控工作过程中,经风险研判,现将疫情防控风险点位公布如下:11月10日以来 ,到县二小路口接送学生的人员和乘坐过甘P5039甘P51060、甘P3650甘P13760出租车的人员 。11月12日以来到过康华诊所和12日18时以后到过城关镇广坝川西坝子火锅店的人员。
发表评论