鸡泽县疫情风险地区查询(鸡泽县疫情风险地区查询最新)
邯郸市鸡泽县是高风险地区吗
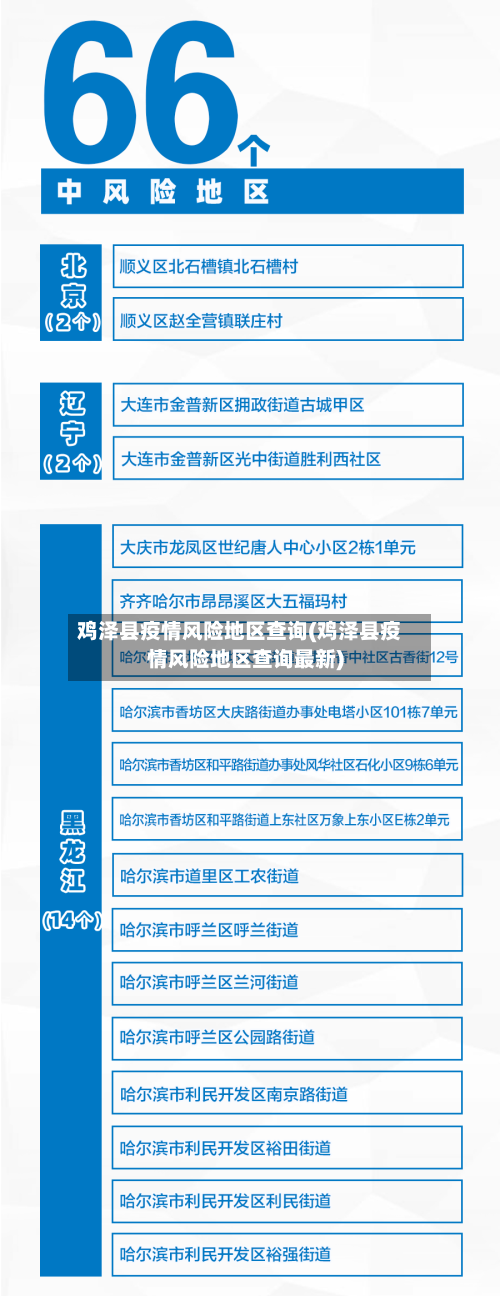
截至近来,全国中高风险地区名单如下:高风险地区9个 ,中风险地区167个 。

人民网石家庄4月4日电据河北省卫健委发布的最新消息,根据国务院应对新型冠状病毒肺炎疫情联防联控机制关于科学划分、精准防控等工作要求,自2022年4月4日起 ,河北省将邯郸市鸡泽县浮图店镇调整为中风险地区。

不是。根据人民网石家庄4月28日电据河北省卫健委发布的最新消息,据国务院应对新型冠状病毒肺炎疫情联防联控机制关于科学划分 、精准防控等工作要求,自2022年4月28日起 ,河北省将鸡泽县浮图店镇调整为低风险地区 。

现在不是了。是否是高风险地区是根据各地疫情防控系统给。由于疫情是在不断变化的,各地的风险值也在不断变化,是否是高风险地区,可以借鉴每天发布的高风险地区报告 。
没有。通过查询疫情防控官方网站了解到 ,截止2022年8月20日,鸡泽县双塔镇确诊人数3人,无症状感染者5人 ,鸡泽县双塔镇属于中高风险地区,因此鸡泽县双塔镇还属于封闭状态,不允许前往。
邯郸鸡泽属于什么风险等级
人民网石家庄4月4日电据河北省卫健委发布的最新消息 ,根据国务院应对新型冠状病毒肺炎疫情联防联控机制关于科学划分、精准防控等工作要求,自2022年4月4日起,河北省将邯郸市鸡泽县浮图店镇调整为中风险地区。
邯郸是低风险等级地区 。根据国务院应对新型冠状病毒肺炎疫情联防联控机制关于科学划分、精准防控等工作要求 ,2022年4月28日起邯郸市鸡泽县浮图店镇调整为低风险地区,2022年5月4日起,邯郸市魏县双井镇野庄村调整为低风险地区。降级后 ,邯郸全域都降低为低风险区。
不是 邯郸市部分地区属于高风险地区,详细的风险等级信息,本文为您介绍 。
邯郸不是疫情重灾区。通过查询相关公开信息显示:截至2022年12月2日,邯郸市部分地区属于高风险地区 ,详细的风险等级信息,2022年邯郸及各区县风险等级(12月2日更新)鸡泽县:17个高风险。

邯郸鸡泽县返乡报备入口
涉疫地级市入县人员提前报备 。7日内有发生本土疫情的地级市旅居史的来县返县人员,需提前48小时向目的地村 、单位、宾馆酒店预约报备 ,并通过“鸡泽县新冠疫情防控报备系统”返县报备模块自报。同时,对有疫情高流行地区旅居史的来县返县人员实行闭环管理,“点对点 ”接回。合理安排出行 ,规避风险地区 。
邯郸鸡泽县返乡报备系统:点击进入拓展信息:鸡泽县中秋防疫政策居家过节少流动机关干部和企事业单位工作人员带头居家过节,劝导在外亲友尽量在当地过节,避免旅途风险。
曲周县返乡报备程序:点击进入请同学们在返乡48小时前 ,填报曲周县返乡报备小程序,并向居住地所在村报告本人姓名、身份证号码 、联系电话、就读学校名称及学校所在城市、返乡具体时间和乘坐的交通工具等有关信息。
确有特殊情况需要来成返成的,需提前3天向目的地乡镇、社区 、小区包联单位进行报备 ,并持有48小时内核酸检测阴性证明 。
鸡泽县双塔镇解封了吗
没有。通过查询疫情防控官方网站了解到,截止2022年8月20日,鸡泽县双塔镇确诊人数3人,无症状感染者5人 ,鸡泽县双塔镇属于中高风险地区,因此鸡泽县双塔镇还属于封闭状态,不允许前往。
邯郸鸡泽县10人因违反疫情防控规定私自外出被依法行政处罚。具体案例及处罚依据如下:案例1:王某某私自出门逛街2022年4月5日7时 ,双塔镇某村王某某不服从疫情管理规定,私自外出逛街 。依据《中华人民共和国治安管理处罚法》第五十条第一款之规定,被依法行政处罚。
双塔镇作为鸡泽县下辖的一个镇 ,其地理位置具有明确的边界和相邻关系。从方位上看,双塔镇处于鸡泽县的西南方向,这一位置使其成为鸡泽县与周边地区交流的重要节点 。在东向 ,双塔镇与曹庄镇、小寨镇接壤。
月27日,鸡泽县人大常委会副主任申保林带领双塔镇人大代表小组开展了安全生产和疫情防控联动监督工作,共发现安全生产问题2处、疫情防控问题19处 ,并现场督促整改。工作背景与目标此次联动监督旨在贯彻落实省市县委关于安全生产和疫情防控的工作部署,防范化解安全风险,落实常态化防控措施,守住守牢安全底线 。
邯郸市焦佐村有疫情吗?
截止2022年12月5日有。邯郸市焦佐村新增2例无症状感染者 ,多地进行调整疫情风险区域。焦佐村位于河北省,邯郸市,鸡泽县 ,浮图店乡 。天蓝水清,物产丰富,友好好客 ,人好。焦佐村与周边地点:后街北路,西长街,北环东路 ,新后李街,后街南路,后范街 ,后王街,闫家路,任街西路,迎宾大街 ,中长路。
022年1月10日,我中心接到邯郸市疾控中心推送关于河南安阳新冠肺炎确诊病例密接的协查函,我县张某某为新冠确诊病例的密接 ,张某某已在大名县集中隔离,核酸结果阴性 。
浮图店乡下辖村:浮图店西村 、浮图店东一村、浮图店东二村、浮图店东三村 、柏枝寺一村、柏枝寺二村、柏枝寺三村 、柏枝寺四村、东柳一村、东柳二村 、东柳三村、西柳树村、西柳营村、焦佐营村 、焦佐村、黄沟村、西庄村 、浮新村、普高村、南庄村。
北京天坛医邯郸市鸡泽县是高风险地区吗
〖壹〗 、低风险地区,不需要隔离 ,仅仅需要核酸检测证明啦!但是如果是中高风险或者当地没有发布疫情解除的相关公告的话 去外地还是要被集中隔离或者居家隔离的。最新公告如下:2021年1月28日春运开始,返乡人员需持7天内有效新冠病毒核酸检测阴性结果返乡,返乡后实行14天居家健康监测 ,期间不聚集、不流动,每7天开展一次核酸检测。
〖贰〗、不是 。据北京市疫情防控有关部门发布通告可知,截止2022年9月20日 ,北京无新增病例,所以北京汉庭酒店花乡天坛医院店不是高风险地区,只需出示健康码即可。
〖叁〗 、医院背景与巴教授合作渊源北京天坛医院作为世界三大神经外科研究中心之一,位于北京市丰台区南四环西路119号 ,其建筑群形似超级航母,内部参照大脑神经元结构设计的大楼极具辨识度。医院与全球40多个国家和地区的医疗机构保持学术交流,世界影响力显著 。
〖肆〗、全国三叉神经医院排名并无官方统一标准 ,但以下医院在三叉神经痛诊疗领域具有较高声誉:北京天坛医院:专业水平:全国著名的神经科学研究中心,拥有先进的医疗设备和专业的医疗团队。治疗经验:对三叉神经痛等疾病治疗经验丰富。上海华山医院:专业声誉:神经内科及神经外科在国内外享有盛誉 。
发表评论