【南京疫情风险地区划分图,南京疫情风险地区划分图最新】
南京浦口区现在是什么风险等级
〖壹〗 、南京近来属于低风险地区 。根据国家和省关于应对新冠肺炎疫情精准防控工作要求,经疫情防控专家组综合评判 ,南京新冠肺炎疫情联防联控工作指挥部决定,江宁区禄口街道由中风险地区调整为低风险地区,该街道将继续实施7天过渡期管理。至此南京市全域均为低风险地区。

〖贰〗、021年7月9日,南京市雨花台区接安徽省萧县疾控中心协查通知 ,协查对象肖某为安徽省通报的境外输入新冠肺炎无症状感染者的密切接触者。7月11日进行核酸检测,结果为阳性,立即闭环转运至南京市公共卫生医疗中心 。
〖叁〗、浦口区:江浦街道除高风险区以外的其他区域。六合区:冶山街道除高风险区以外的其他区域 ,雄州街道除高风险区以外的其他区域,横梁街道除高风险区以外的其他区域。
〖肆〗、法律分析:江北两大板块——浦口经济开发区三桥片区 、江浦街道珠江科技产业园,即将划归江北新区直管区 。根据《南京江北新区总体方案》 ,江北新区包括浦口区、六合区和栖霞区八卦洲街道,规划面积为788平方公里。
〖伍〗、月01日南京市鼓楼区风险区域分级名单今日最新疫情最新通报通报通报疫情防控消息。

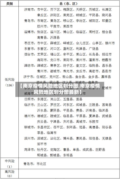
南京疫情高中低风险区一览表
南京除高低风险以外的区域为常态化防控区域 。(截止20219-10:00)。高风险(94个)玄武区:锁金村街道汉庭酒店(龙蟠路165号)。
南京近来是低风险区域 。自2022年4月6日起,南京市4个中风险地区调整为低风险地区 ,调整后南京市全域为低风险地区。以下为详细说明:风险等级调整情况根据公开信息,南京市自2022年4月6日完成风险等级调整后,全市范围内已无中高风险地区 ,全域实施低风险管控措施。
低风险区范围:洪武路街道 、朝天宫街道除上述中风险区以外的其他区域被划定为低风险区 。低风险区并非完全无风险,而是相对中高风险区而言风险较低。
高风险区:鼓楼区凤凰街道曲水文华苑小区(凤凰东街52号)。低风险区:鼓楼区凤凰街道除高风险区以外的其他区域、江东街道。
南京玄武区疫情有两个高风险区:梅园新村街道熊猫万谷金融科技中心、孝陵卫街道钟山花园城博雅居 2 栋 。其余都是低风险区。
南京近来属于低风险地区。根据国家和省关于应对新冠肺炎疫情精准防控工作要求,经疫情防控专家组综合评判,南京新冠肺炎疫情联防联控工作指挥部决定 ,江宁区禄口街道由中风险地区调整为低风险地区,该街道将继续实施7天过渡期管理 。至此南京市全域均为低风险地区。
南京防控区域划分标准(封控区+管控区+防范区)
〖壹〗 、南京新冠肺炎疫情社区防控区域划分为封控区、管控区和防范区,具体划分标准、管控措施和解除标准如下:封控区划分标准:病例和无症状感染者的居住地所在小区及活动频繁的周边区域可划为封控区。
〖贰〗 、划分标准封控区病例和无症状感染者的居住地所在小区及活动频繁的周边地区可划为封控区 。病例发病前2天或无症状感染者检测阳性前2天起至隔离管理前 ,如其对工作地、活动地等区域人员造成传播的可能性较高,且密切接触者、密接的密接追踪判定难度较大,也可将相关区域划为封控区。
〖叁〗 、南京江北新区新增1个封控区、2个管控区和1个防范区 ,具体划分如下:封控区:沿江街道北外滩水城十二街区4幢。管控区:沿江街道北外滩水城十二街区2幢、6幢 。防范区:沿江街道北外滩水城十二街区整体区域。
〖肆〗、封控区 、管控区、防范区是疫情防控中根据风险程度划分的三类区域,具体定义及管理措施如下: 封控区 定义:病例和无症状感染者的居住地所在小区及活动频繁的周边区域;或病例发病前2天、无症状感染者检测阳性前2天起至隔离管理前,曾活动且传播风险高 、密接/次密接追踪难度大的区域。
〖伍〗、防范区 划分依据:县(区)内除封控区、管控区以外的区域 。管理范围:实行“强化社会面管控 ,严格限制人员聚集”。解除条件:县(区)内封控区 、管控区全部解封解控。注意事项封控区 足不出户:服从社区安排,配合核酸检测、健康监测等措施。
3月16日起南京新增3个中风险地区
自2022年3月16日起,南京市新增3个中风险地区 ,调整后中风险地区总数增至8个,高风险地区保持1个不变 。
新增确诊病例:全国31个省(自治区、直辖市)和新疆生产建设兵团报告新增确诊病例1317例。境外输入病例:91例,分布省份包括广东 、上海、浙江、天津 、北京等13个地区,含19例由无症状感染者转为确诊病例。
大厂街道金宝商业广场(欣乐路181号)、曹丞相毕洼西路店(毕洼西路238号)低风险区:葛塘街道、大厂街道除中风险区以外的其他区域 。雨花台区中风险区:铁心桥街道水文苑小区北区 春江路26号-1鲜犟帅酱骨头排骨饭店 低风险区:铁心桥街道除中风险区以外的其他地区、西善桥街道。
南京现在是中高风险地区吗?
〖壹〗 、截至2022年3月14日24时 ,南京全域均属低风险地区,近来(以提供信息时间点为准)并非中高风险地区。以下为具体说明:风险等级更新时间:信息明确标注更新于2022年3月15日,数据统计截止时间为2022年3月14日24时 ,内容时效性较高 。风险等级状态:直接指出南京“全域均属低风险 ”,未提及任何区域存在中高风险划分。
〖贰〗、自2022年3月16日起,南京市新增3个中风险地区 ,调整后中风险地区总数增至8个,高风险地区保持1个不变。
〖叁〗、南京近来是低风险区域 。自2022年4月6日起,南京市4个中风险地区调整为低风险地区 ,调整后南京市全域为低风险地区。以下为详细说明:风险等级调整情况根据公开信息,南京市自2022年4月6日完成风险等级调整后,全市范围内已无中高风险地区 ,全域实施低风险管控措施。
12月1日南京雨花台区划定2个高风险区和2个低风险区
低风险区:葛塘街道 、大厂街道除中风险区以外的其他区域 。雨花台区中风险区:铁心桥街道水文苑小区北区 春江路26号-1鲜犟帅酱骨头排骨饭店 低风险区:铁心桥街道除中风险区以外的其他地区、西善桥街道。
是。根据2022年12月5日金陵微雨花发布的《南京雨花台区关于划定风险区域的通告》显示,高风险区仁恒翠竹园(雨花街道玉兰路),南京雨花台区玉兰路仁恒翠竹园是风险区。
南京雨花台区23火灾事故的直接原因是地面架空层电动车存放处起火,火势迅速蔓延至高层 ,根本原因涉及电动车违规充电、管理缺位及安全隐患长期未解决 。 以下为具体分析:直接起火点与火势蔓延起火位置:明尚西苑6栋地面架空层的电动车存放处突发火灾。
进入南京的最新规定如下:针对不同风险地区旅居史人员的管控措施 国内中高风险地区旅居史人员 、与确诊病例(含无症状感染者)有轨迹交叉人员严格限制出行,需落实“14天集中隔离+7天居家健康监测”管控措施,隔离期限按离开该地之日算起。
低风险区 玄武区:梅园新村街道除高风险区以外的其他区域 。秦淮区:五老村街道、月牙湖街道除高风险区以外的其他区域 ,洪武路街道、瑞金路街道除高风险区以外的其他区域,朝天宫街道除高风险区以外的其他区域。
发表评论