疫情比较高风险地区表图(疫情高风险等级地区名单)
全国哪里是疫情高风险地区
〖壹〗、在微信顶部搜索栏输入关键词,系统会显示关联的小程序或服务。选取“查询行程码”打开 进入官方提供的行程查询服务页面 ,通常由政府或权威机构开发 。选“高风险地区查询 ”打开 在行程码服务页面中,找到专门的高风险地区查询入口(可能标注为“风险地区”“中高风险名单”等)。

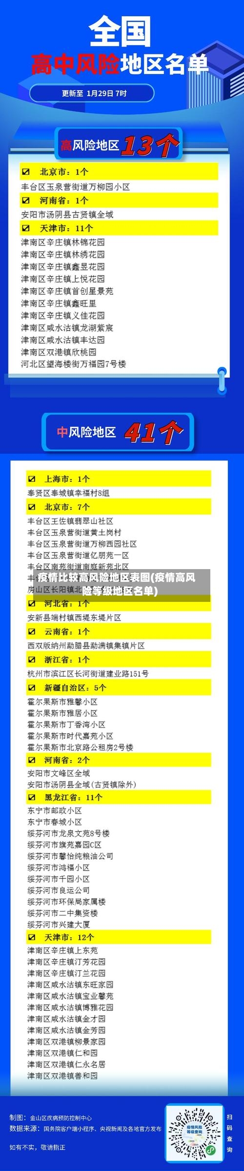
〖贰〗 、截至1月20日,天津有高风险地区12处,中风险地区26处。以下为详细说明:风险地区分类及数量 高风险地区:共12处。高风险地区通常指疫情传播风险极高、病例集中或存在广泛社区传播的区域 ,需采取最严格的防控措施(如封控管理、全员核酸筛查等) 。中风险地区:共26处。
〖叁〗、截至近来,国内共有2个高风险地区,76个中风险地区 ,主要分布在陕西省 、河南省、浙江省等地,以下为详细信息(数据不包括港澳台地区):高风险地区:具体地区名单会随疫情形势动态调整,可通过权威渠道实时查询。
〖肆〗、通过全国疫情风险等级查询小程序进行查询 。
〖伍〗 、国内疫情风险地区主要分为高、中、低风险区 ,划分依据包括病例数量 、聚集性疫情发生情况等,具体标准如下:高风险地区:定义:累计新冠病例超过50例,且14天内有聚集性疫情发生。
云南公布129个县(市、区)疫情风险等级!昆明主城四区等被列为高风险
〖壹〗 、云南省根据疫情风险等级评估结果 ,将129个县(市、区)划分为高风险(15个)、较高风险(17个) 、中风险(41个)、较低风险(27个)、低风险(29个)五类地区,其中昆明主城四区中的官渡区、五华区 、西山区、盘龙区被列为高风险地区。
〖贰〗、截至2019年5月,昆明市土地面积21473平方公里 ,下辖7个市辖区 、3个县、3个自治县、1个县级市,分别是五华区 、盘龙区、官渡区、西山区 、呈贡区、晋宁区、东川区 、安宁市、富民县、嵩明县、宜良县 、石林彝族自治县、寻甸回族彝族自治县、禄劝彝族苗族自治县 。
司机们出行需注意:又一地高风险!请提前规划路线
提前查询目的地风险等级高风险地区:需严格遵守当地管控政策,可能涉及车辆禁行 、劝返或隔离要求。中风险地区:可能限制外地车辆进入,或要求提供核酸检测阴性证明、健康码绿码等。风险地区列表:(建议手机收藏图片 ,实时对照查询 。
打网约车或出租车时,为保障自身安全,需注意以下事项:提前规划路线打车前通过地图软件熟悉目的地路线 ,上车后主动告知司机行驶方向,展现对路况的熟悉程度。若目的地偏僻,建议更换公共交通或结伴前往 ,避免单独前往高风险区域。深夜出行结伴夜间(尤其是22:00后)尽量与他人同行,避免单独乘车 。
潜在风险:司机心理压力:悬空状态可能引发司机恐慌,增加操作失误风险。救援难度:车头悬空需专业设备(如吊车)协助脱困 ,延长救援时间。安全建议与预防措施对司机的建议:提前规划路线:通过导航软件或地图确认限高信息,避开无法通行的路段。
灯光:确保大灯、雾灯 、刹车灯、转向灯全部正常工作 。良好的灯光系统能让司机在恶劣天气下看清道路,也能让其他车辆和行人及时发现自己的车辆。玻璃水:加满玻璃水 ,保持前挡风玻璃清洁,避免雨水、灰尘等影响视线。
进入“出行建议”或“环境信息 ”图层选项,开启空气质量热力图显示功能 。路线选取:优先选取穿越绿色(空气质量优)或黄色(良)区域的路线,避开工业区 、建筑工地等红色(污染严重)地带。原理:空气质量热力图通过颜色区分污染程度 ,帮助司机直观识别高风险区域,降低吸入有害物质的风险。

疫情高风险地区有哪些?
疫情高风险地区有以下这些:吉林省长春市宽城区团山街道小南街社区、九台区九郊街道新州社区、绿园区青年路街道宇航社区 。福建省宁德市蕉城区七都镇黄厝村 、大厅村。黑龙江省哈尔滨市南岗区王岗镇、跃进街道。山西省(1个):太原市(1个) 。福建省(10个):宁德市(10个)。
疫情所在县市区指的是有疫情发生的地区。中高风险地区所在县(市、区)指被划定为中高风险地区的村/街道/社区/小区所在的那个县(市、区) 。根据居民近期旅行史或居住史 、近来健康状况、病例密切接触史等判断其传播疾病风险,将居民划分为高风险、中风险 、低风险人员 ,采取针对性的管控措施。
查询途径:通过百度App搜索【疫情风险等级查询】,进入国家政务服务平台或国务院客户端提供的查询服务页面。该服务由官方权威发布,数据实时更新 ,可确保信息准确性。操作步骤:进入查询页面:在搜索结果中选取国家政务服务平台或国务院客户端的查询入口 。
大连疫情中高风险名单 高风险地区2个:庄河市新华街道小寺社区和昌盛街道张屯社区。
截止到2021年4月16日15时,国内新冠疫情的高风险地区分别有云南省德宏傣族景颇族自治州瑞丽市的姐告国门社区、团结村委会金坎、弄喊片区(瑞丽大道以南)以及仙客巷和光明巷居民小组。
全国中高风险地区一览 明确答案:截至最近的数据,全国的中高风险地区包括但不限于以下地区:北京某区 、黑龙江某市、广东某市等 。详细解释: 中高风险地区的划定:中高风险地区是根据病例数量、疫情传播风险等因素综合评估后划分的。
发表评论