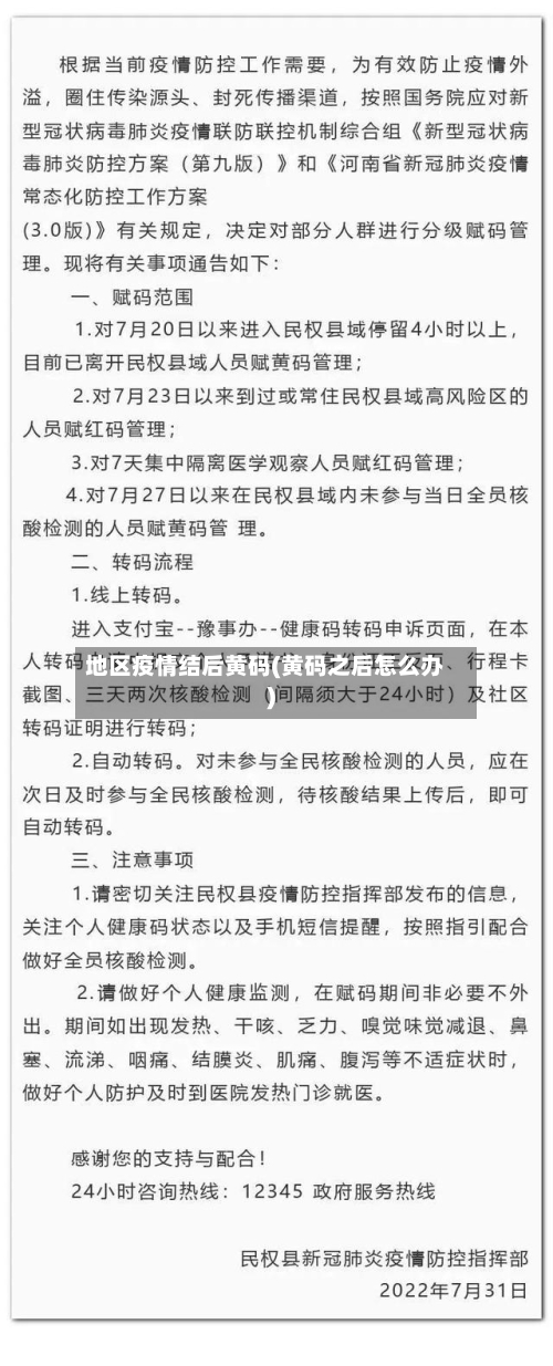
地区疫情结后黄码(黄码之后怎么办)
没去风险地区,健康码变黄码是怎么回事?
哪都没去健康码却变黄,可能是体温异常、与感染者有潜在接触 、来自中风险地区、被大数据纳入管理或系统误判等原因导致。健康码变黄后 ,可通过社区转码或线上平台申诉转码,且黄码不会自动恢复,变黄后出行会受到限制 。

没去风险地区健康码却变黄码 ,可能是数据更新延迟、时空伴随 、未及时参与核酸检测、系统误判或信息登记错误等原因导致,可通过健康码自助申诉处理。
没去风险地区健康码却变黄,可能是系统误判、时空伴随 、未及时参与核酸检测等原因导致 ,可通过健康码自助申诉解决,以下是具体说明:健康码变黄的可能原因系统误判或数据同步延迟:健康码系统可能因数据更新不及时或信息同步错误,导致未前往风险地区的人员被误判为黄码。
健康码变黄码可能有以下多种原因:时空伴随 含义:本人的电话号码与确诊号码在同一时空网格(范围是800M*800M)共同停留超过10分钟 ,且最近14天任一方号码累计停留时长超过30小时以上,查出的号码为时空伴随号码 。
没去过中风险地区还会有黄码的原因包括:信息填写不正确导致、没有对所有员工进行核酸检测、手机号码和个人身份信息不匹配。信息填写不正确导致 例如,健康代码通常会在一段时间后过期。
疫情时出现黄码是啥意思
黄码是疫情管理中的风险提示信号,意味着您可能与感染者存在接触风险 。根据疫情防控大数据分析 ,健康码变黄主要有三类原因: 轨迹交叉:14天内与确诊/疑似患者停留过同一场所,存在「时空伴随」可能。 区域风险:途经或居住在中高风险区周边防控区,即便未进入核心区也可能被标记。
健康码黄码代表持码人处于中风险状态 ,需配合防控措施进行管理 。
疫情黄码代表中风险状态,需要接受核酸检测并减少外出。 黄码核心含义: 持黄码表示可能与确诊患者存在时空关联(如在相同区域共同停留),或近期到过有疫情风险的场所 、区域 ,由防疫部门评估后判定需重点监测。
黄码:指应当限制流动,并实施集中、居家隔离医学观察的人员。这包括但不限于体温33℃及以上或出现呼吸系统症状、身体不适、消化道症状 、结膜出血等临床表现之一的人员,以及来自疫情中风险地区的人员 。 红码:指应当禁止流动 ,开展诊治或实施隔离观察的人员。
黄码是新冠肺炎防疫工作中对健康码呈现黄色状态的简称,其具体含义与判定条件如下:健康码的背景与作用健康码自2020年起推行,旨在通过数字化手段实现返工返岗人群的精准管理。用户需自行网上申报健康信息 ,经后台审核后生成专属二维码 。
疫情时期黄码意味着存在潜在的感染风险,需提高警惕并配合防疫管理。 时空伴随者风险 若本人手机号与确诊/无症状感染者号码在800米×800米范围内共同停留超过10分钟,且14天内任意一方累计停留时长超过30小时,即可能被判定为“时空伴随者” ,健康码转为黄码。

疫情出现的黄码究竟代表啥
黄码是疫情期间的风险提示信号,代表你可能接触过感染者或存在感染风险,需及时配合防控措施 。 黄码出现的常见原因① 时空伴随:与确诊者或无症状感染者在同一区域停留 ,信号基站检测到轨迹重叠。 ② 风险地区停留:途经中高风险区(如地铁站、商场)可能触发黄码。
“黄码 ”定义与赋码规则“黄码”是广东省对疫情风险人群的健康管理标识,通常由以下情况触发:近14天内与确诊病例或无症状感染者活动轨迹有交集;近14天内到过中高风险地区或封控区周边区域;通过大数据排查发现存在时空伴随风险 。赋码由系统自动完成,个人无法申请或干预。
健康码黄码代表持码人处于中风险状态 ,需配合防控措施进行管理。
疫情黄码代表中风险状态,需要接受核酸检测并减少外出 。 黄码核心含义: 持黄码表示可能与确诊患者存在时空关联(如在相同区域共同停留),或近期到过有疫情风险的场所、区域 ,由防疫部门评估后判定需重点监测。
黄码是疫情管理中的风险提示信号,意味着您可能与感染者存在接触风险。根据疫情防控大数据分析,健康码变黄主要有三类原因: 轨迹交叉:14天内与确诊/疑似患者停留过同一场所 ,存在「时空伴随」可能。 区域风险:途经或居住在中高风险区周边防控区,即便未进入核心区也可能被标记 。
广州:“黄码”人员须接受“七天三检”
〖壹〗 、广州“黄码 ”人员须在7天内完成3次核酸检测(“七天三检”)。具体说明如下:政策背景根据广州市疫情防控新闻发布会信息,本轮疫情排查工作持续推进,未接受核酸检测的“黄码”人员需尽快完成“七天三检 ”。该措施旨在通过高频次核酸检测 ,及时筛查潜在感染者,阻断疫情传播链条 。
〖贰〗、黄码转绿码的核心条件:需完成2次核酸检测,且两次检测间隔时间须超过24小时。若结果均为阴性 ,健康码将转为绿码。检测频率要求:根据地区政策,黄码人员通常需接受“7天三检”(7天内完成3次检测)或“3天两检”(3天内完成2次检测),具体以当地通知为准 。
〖叁〗、健康码变成黄码并不一定意味着感染 ,黄码主要是警示的意思,对于黄码人员来说,将个人情况上报后 ,需立即进行核酸检测,现在一般是做7天三检或者是3天两检,等健康码变成绿色的了再出门为好。
疫情时期黄码代表的意思是什么
〖壹〗 、疫情黄码代表中风险状态 ,需要接受核酸检测并减少外出。 黄码核心含义: 持黄码表示可能与确诊患者存在时空关联(如在相同区域共同停留),或近期到过有疫情风险的场所、区域,由防疫部门评估后判定需重点监测 。
〖贰〗、疫情时期黄码意味着存在潜在的感染风险,需提高警惕并配合防疫管理。 时空伴随者风险 若本人手机号与确诊/无症状感染者号码在800米×800米范围内共同停留超过10分钟 ,且14天内任意一方累计停留时长超过30小时,即可能被判定为“时空伴随者”,健康码转为黄码。
〖叁〗 、健康码黄码代表持码人处于中风险状态 ,需配合防控措施进行管理 。
〖肆〗、黄码是疫情期间的风险提示信号,代表你可能接触过感染者或存在感染风险,需及时配合防控措施。 黄码出现的常见原因① 时空伴随:与确诊者或无症状感染者在同一区域停留 ,信号基站检测到轨迹重叠。 ② 风险地区停留:途经中高风险区(如地铁站、商场)可能触发黄码。
疫情期间黄码有着怎样的含义
黄码意味着存在新冠感染风险,需配合核酸检测等防控措施 。 时空伴随引发黄码 当手机信号与确诊病例或无症状感染者在800米×800米范围内共同停留超过10分钟,系统会判定为时空伴随者。这类黄码是防范潜在传播链的重要预警 ,约占黄码案例的40%(各地数据不同)。
疫情黄码代表中风险状态,需要接受核酸检测并减少外出 。 黄码核心含义: 持黄码表示可能与确诊患者存在时空关联(如在相同区域共同停留),或近期到过有疫情风险的场所 、区域 ,由防疫部门评估后判定需重点监测。
健康码黄码代表持码人处于中风险状态,需配合防控措施进行管理。
健康码黄码的含义 健康码黄码代表持码人可能存在一定的健康风险,可能来自于体温异常、有呼吸系统症状、来自疫情中风险地区、与确诊患者或疑似患者存在密切接触等多种情况 。因此,黄码人员被视为潜在的风险群体 ,需要采取相应的管理措施。
含义:黄码是新冠肺炎疫情防控中对健康码显示黄色人员的统称,意味着这部分人员存在一定的潜在感染风险。判定标准:症状表现:出现发热 、干咳、乏力等新冠肺炎相关症状的人员 。密切接触:与确诊病例或无症状感染者有密切接触史的人员。旅居史:有中高风险地区旅居史的人员。
发表评论