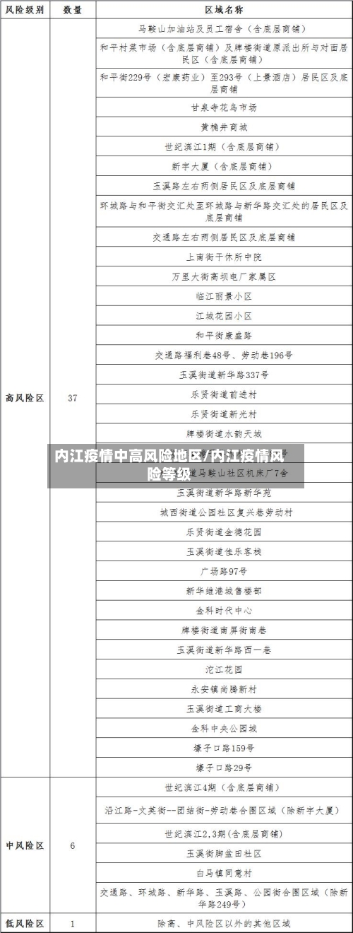
内江疫情中高风险地区/内江疫情风险等级
内江北站是什么风险区
高风险地区。根据内江疫情防控办公室公布:截止到2022年10月7日内江北站属于高风险地区,内江北站的人流量大累计超过50例 ,14天内有聚集性疫情发生 。

没有。截止到2022年10月5日,通过查询相关资料显示,内江北站位于中国四川省内江市 ,属于我国低风险地区,全域处于常态化疫情防控阶段,处于运作状态 ,进入该车站需要出示48小时以内核酸检测证明和扫描场所码即可进入。

根据内江疫情防控办公室公布:截止到2022年11月8日江北属于高风险地区,内江北站进行封闭需,不能进行进入 ,等内江社会面无疫情就可以进入 。

在内江北站中转对出其余地区有没有影响要看该地区的风险指数。内江北站,不仅是成渝高铁在内江设立的中转站之一,还将是未来川南城际铁路内江段中转站点之一。也就是说内江北站人员混杂,一旦该地区是风险地区 ,那么在内江北站中转对出其余地区有影响,如果该地区无风险则对出其余地区没有影响 。
内江北站规模较大是由于以下几个因素:地理位置:内江北站位于四川省内江市北部,是连接成都和重庆之间的重要铁路枢纽站。作为重庆至成都间一个重要的中途站点 ,内江北站在区域交通网络中承担了重要的枢纽角色。交通需求:内江北站所服务的区域人口较多,周边城市 、县镇向内江北站引入的交通需求较大 。
乡镇(街道)、村(社区)对排查出的中高风险地区返乡人员和口岸入境解除集中隔离返乡人员,应立即报告县级应急指挥部 ,由县级应急指挥部统一分类管理。对中高风险地区返乡人员实施14天集中隔离和不少于2次核酸检测。

内江高风险地区风险几天可以解除
内江高风险地区连续5天未发现新增感染者,可以解除。通过查询相关公开信息显示,截止于2022年12月10号 ,国务院应对新冠肺炎疫情联防联控机制发布通知,符合解封条件的高风险区要及时解封 。
内江市中高风险地区解封标准一览高风险区实行“足不出户、上门服务 ”,连续7天无新增感染者降为中风险区 ,中风险区连续3天无新增感染者降为低风险区。其他地区对近7天内有高风险区旅居史人员,采取7天集中隔离医学观察措施。中风险区实行“足不出区 、错峰取物”,连续7天无新增感染者降为低风险区 。
有。通过查询内江疫情资料显示:截止到2022年10月7日,内江新增12例无症状感染者 ,已累计感染人数为349人,属于中高风险地区,该地感染人群需要去广安方仓隔离 ,隔离14天之后就可以归正常生活,有回来的人群。当地居民需要做好个人防护,按时做核酸检测 。
对7日内有成都市、广元市、南充市等地高风险区旅居史的来(返)内人员实施7天集中隔离。隔离期限自离开风险区后满7天 ,隔离第7天进行咽拭子核酸检测(解除隔离当日核酸检测)。对7日内有成都市 、泸州市、广元市、南充市 、宜宾市等地中风险区旅居史的到(返)市人员实施7天居家隔离 。
为什么内江回成都直接红码了
内江市中高风险地区。截止到2022年5月21日,内江是中高风险地区,因为在内江的时候和新冠患者在同一个点 ,所以会导致内江回成都变成了红码,尽快的和疫情防控中心汇报即可。
长期居住或工作若参保人员在内江参保但长期在成都居住或工作,必须办理异地就医备案 。备案后 ,在成都定点医疗机构住院的报销比例与内江本地一致,不降低待遇。备案可通过线上平台(如国家医保服务平台APP、四川医保公共服务网厅)或线下医保经办机构办理,流程便捷。
内江市的明天去去成都不需要三天三检。内江去成都的话,三天的核酸阴性证明可能不需要 ,但是必须要有一天的核酸阴性证明,不是必要的三天,但是有会更好 ,除了二〖Fourteen〗、核酸阴性报告之外,还需要查看旅居史,对于七天在无风险地区停留过且是绿码人员 ,可以乘坐内江到成都的高铁 。
核酸检查:根据当前政策,从内江前往成都无需进行核酸检测,但需凭绿码出行 ,并建议佩戴口罩以保护自己和他人的健康。距离:内江与成都之间的距离大约为173公里,这一距离通常指的是通过高速公路的行驶距离。除了高速公路,还有其他多种交通方式可供选取 ,如老成渝公路、成渝客运专线的高铁以及老成渝铁路等 。
发表评论