疫情荆州中风险地区图解/荆州市疫情风险等级划分
湖北荆州疫情最严重的是哪里
〖壹〗、湖北荆州疫情最严重的是洪湖市 。截止2022年10月10日 ,新增本土无症状感染者48例(荆州市15例,均为隔离点检出。

〖贰〗 、石首市。通过查询湖北荆州疫情防控部门要求显示:截止2022年10月4日,该地区出现新增病例 ,属于中风险地区,并且该病例是出自石首市,所以该市是该地区最严重的地方 。同时疫情期间一定要注意做好个人防护 ,少去人员密集的地方。

〖叁〗、沙市区。通过查询荆州疫情防控指挥部发布的通知,截止2022年11月1日,荆州市沙市区新增2例无症状感染者,其他地区均为出现疫情确诊人员 ,即沙市区最为严重 。

〖肆〗、无疫情特别严重地区。荆州市,古称江陵 、郢都,是湖北省地级市 ,地处中国华中地区、湖北中南部、长江中游 、江汉平原腹地,东依武汉市汉南区,东南隔江与咸宁市嘉鱼县。湖北荆州截止到2022年9月13日全州都处于常态化防控 ,没有疫情特别严重的地区。

荆州市中高风险地区吗
〖壹〗、不是 。通过查询相关资料显示:截止到到2022年8月28日,荆州市疫情防控指挥部,将荆州市中心城区部分区域划定为中风险地区、并非高风险地区 ,现将中风险地区划定范围及有关地区需要每天做核酸。
〖贰〗、不是了。截止2022年09月13日16时,荆州暂无高中低风险地区,全域都是常态化防控区域 ,已经没有高中低风险地区 。湖北,简称“鄂 ”,中华人民共和国省级行政区,省会武汉 ,因位于长江中游 、洞庭湖以北而得名。
〖叁〗、人民网武汉8月15日电 据湖北省荆州市新冠肺炎疫情防控指挥部消息,自8月15日12时起,将荆州市沙市区塔桥路以东、江津中路以北 、工农路以西、太岳东路以南围合区解除封闭管理 ,并调整为低风险区。调整后,荆州市全域为低风险区 。
〖肆〗、截至2022年12月20日湖北省荆州市属于低风险地区。
〖伍〗 、沙市区:境外和国内中高风险地区来(返)沙等重点人员,需第一时间主动向所在社区(村)、单位或所住酒店(宾馆)报备。配合做好信息登记、流调排查 、核酸检测和集中医学观察等管控措施 。荆州区:省外来(返)荆人员到荆后要第一时间向属地社区(村委)报告自己的旅居史信息。
〖陆〗、不属于。根据公开信息显示 ,截至2022年10月23日,公安县暂无中高风险地区 。防疫情况常态化。
湖北省竹山县是否中风险地区
湖北省竹山县是中风险地区。2022年2月29日,湖北省首次发布新冠肺炎疫情风险等级评估报告 ,按低风险、中风险 、高风险三个等级对所有103个县(市、区)进行等级评估。
需要 。截至2022年12月13日,湖北十堰竹山县没有低、中、高风险区域,都是常态化防控区。云南瑞丽德宏州部分地区属于高风险区。因此云南瑞丽德宏州 ,回湖北十堰竹山县需要隔离 。湖北十堰竹山县位于湖北省西北秦巴山区腹地。云南瑞丽德宏州是云南省下属的地级行政区,位于中国云南省西部。
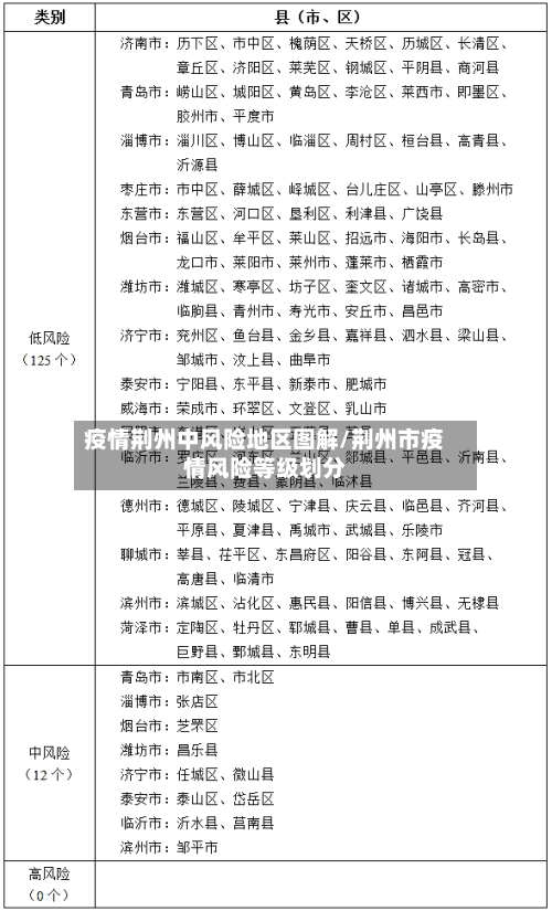
月29日,湖北首次发布《湖北省县(市 、区)新冠肺炎疫情风险等级评估报告》,截至2020年2月28日24时 ,全省低风险县(市、区)11个,中风险县(市、区)34个,高风险县(市 、区)58个 。 具体评估情况如下:评估标准低风险地区:无确诊病例或连续14天无新增确诊病例的县(市、区)被划定为低风险地区。
湖北疫情风险等级评估报告出炉
〖壹〗、月29日 ,湖北首次发布《湖北省县(市 、区)新冠肺炎疫情风险等级评估报告》,截至2020年2月28日24时,全省低风险县(市、区)11个 ,中风险县(市、区)34个,高风险县(市 、区)58个。 具体评估情况如下:评估标准低风险地区:无确诊病例或连续14天无新增确诊病例的县(市、区)被划定为低风险地区 。
〖贰〗、湖北省竹山县是中风险地区。2022年2月29日,湖北省首次发布新冠肺炎疫情风险等级评估报告 ,按低风险 、中风险、高风险三个等级对所有103个县(市、区)进行等级评估。
〖叁〗、湖北疫情风险等级评估情况 2月29日首次发布的《湖北省县(市 、区)新冠肺炎疫情风险等级评估报告》,按低风险、中风险、高风险三个等级对湖北省所有103个县(市 、区)进行了等级评估 。 低风险地区:无确诊病例或连续14天无新增确诊病例为低风险地区。
〖肆〗、首批绿码发放的地区特征首批绿码发放集中在低风险市县。根据湖北省3月6日发布的疫情风险等级评估报告,省内低风险市县达37个。低风险地区因疫情传播风险较低 ,健康数据核查效率更高,绿码发放进度更快 。武汉作为高风险地区,需等待疫情形势进一步好转、风险等级调整后,才会纳入绿码发放范围。
发表评论