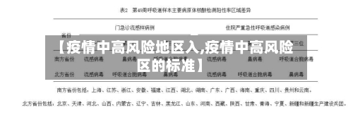
【疫情中高风险地区入,疫情中高风险区的标准】
怎么查中高风险地区
〖壹〗、可以通过支付宝的国务院客户端中的疫情风险查询功能来判断一个地区是否为中高风险地区,具体步骤如下:打开支付宝应用中心:在手机上启动支付宝应用 ,进入应用中心界面。选取国务院客户端选项:在应用中心界面中,浏览并找到“国务院客户端”选项,点击进入。点击疫情风险查询功能:在国务院客户端界面中 ,寻找并点击“疫情风险查询 ”功能 。

〖贰〗、打开手机中的微信app,点击上面搜索的选项。进入搜索的页面后,输入粤省事 ,点击结果中的小程序。在粤省事的页面中,点击疫情区域的选项 。进入疫情区域的页面后,可以查看高风险和中风险的地区。点击页面右上角三个点的图标 ,即可可以分享给好友。
〖叁〗 、可以通过支付宝的国务院服务中的疫情风险等级查询功能,查自己是否去过中高风险地区,具体操作如下:打开手机的支付宝软件 ,点击下面的市民中心 。点击下面的国务院服务。最后选取下面的疫情风险等级查询即可。通过该功能,可以查询自己去过或计划前往的地区是否为中高风险地区 。
〖肆〗、可以通过支付宝国务院客户端的疫情风险查询功能判断是否为中高风险地区,具体步骤如下:进入支付宝应用中心:打开支付宝应用,在首页或功能列表中找到“应用中心”入口。切换至国务院客户端界面:在应用中心内浏览或搜索“国务院客户端” ,点击进入该功能模块。

2022福建春节返乡人员最新规定(持续更新)
〖壹〗、春节临近,返乡的人员也在逐渐增多 。不过由于疫情原因,现在各地对返乡人员都有防疫要求 ,许多返乡人员都需要做核酸检测,甚至是隔离。为了减少疫情感染风险,许多人都是打算自驾返乡的 ,那么自驾返乡人员要做核酸检测吗?一块儿来了解下最新规定不。
〖贰〗 、政策依据与更新 本政策依据2022年1月13日杭州余杭区春节出行防疫指南制定,适用于春节期间(2022年1月31日-2月6日)境外返区人员。政策可能随疫情形势动态调整,建议返区前通过余杭区疫情防控指挥部(电话:0571-8916)或官方公众号确认最新要求 。
〖叁〗、以上出行要求为跨省(自治区、直辖市)流动性。各省(自治区 、直辖市)管辖范围内的出行要求 ,由各地根据当地疫情和实际情况制定并发布。2022春节回家跨市需要报备吗 需要报备 。对我国中高风险地区地市返乡人员实行“集中隔离医学观察或居家隔离医学观察14天+核酸检测3次 ”的健康管理服务措施。
〖肆〗、春节返乡疫情防控措施:中、高风险地域及所属县(市 、区、旗)人员严苛限定出行。国务院联防联控体制近日下发2022年元旦春节期内新冠肺炎疫情防控实施方案的通告,进一步具体指导全国各地做好2022年元旦春节期内新冠肺炎疫情防控工作中 。
〖伍〗、上述核酸检测措施,实施至2022年3月15日 ,并根据省内外疫情适时调整。省疫情防控指挥部确定的管控地区名单:返乡人员:加强返乡人员管理。
〖陆〗 、重点单位工作人员返岗要求医疗机构、养老福利机构、监管场所等重点单位的工作人员,返岗时必须持48小时内核酸检测阴性证明 。这些场所人员密集且多为易感人群,严格的核酸检测要求能有效防止疫情在这些重点区域的传播和扩散。
发表评论